HOME   LIST
‹–   –›

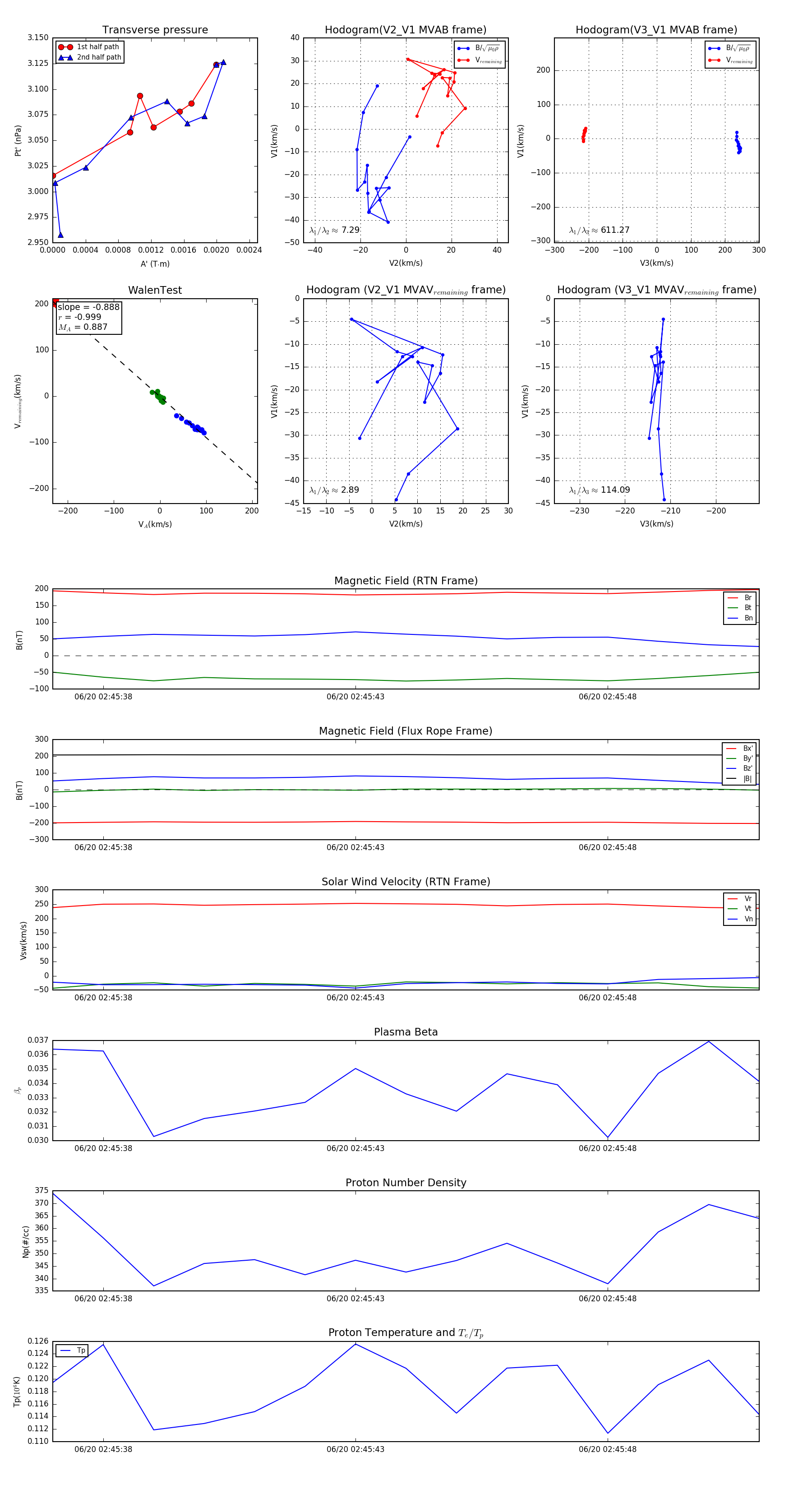
Flux Rope in 2023

Flux Rope Event 2023-06-20 02:45:37 ~ 2023-06-20 02:45:51 (15 seconds)


plot