HOME   LIST
‹–   –›

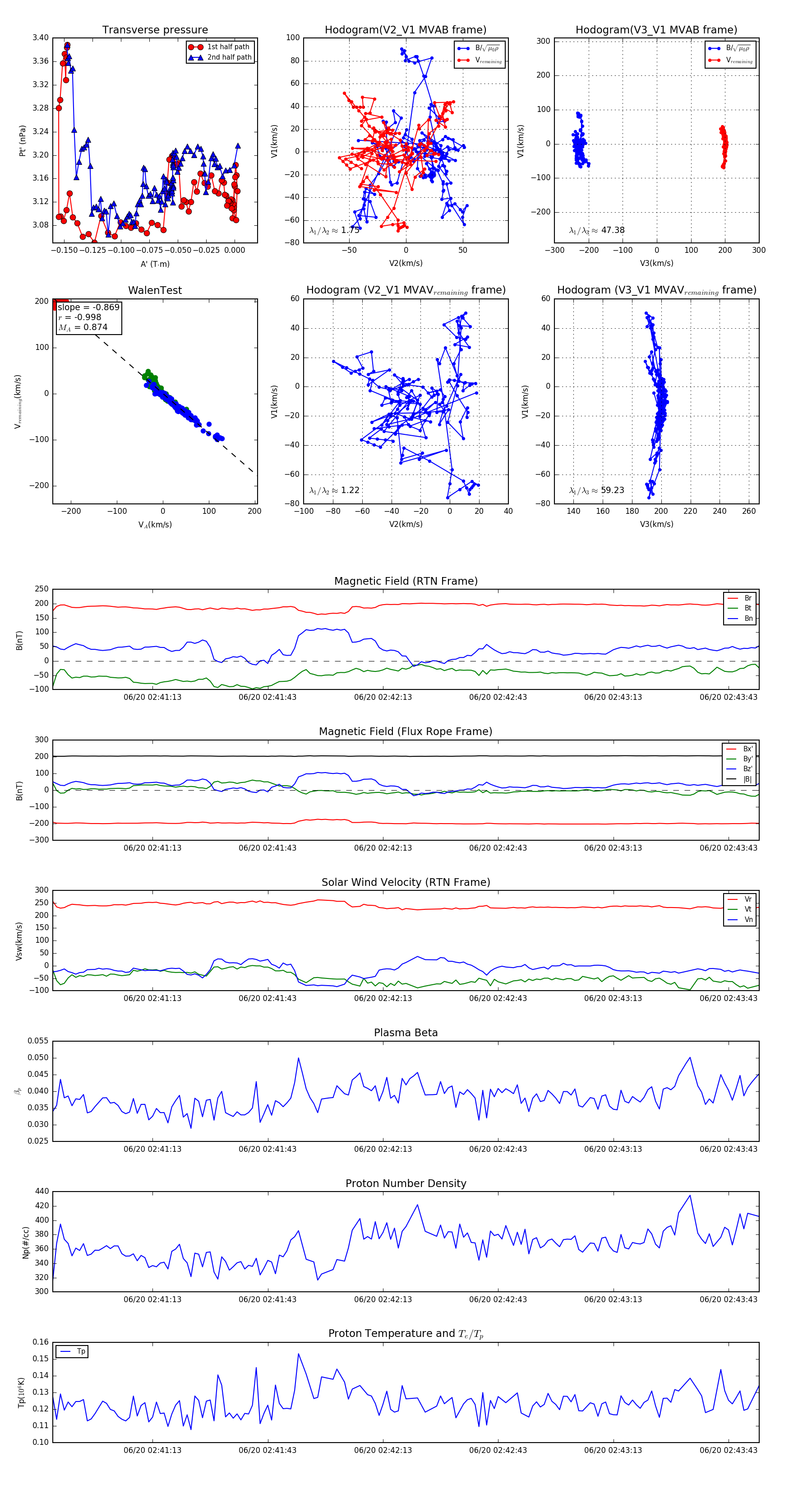
Flux Rope in 2023

Flux Rope Event 2023-06-20 02:40:47 ~ 2023-06-20 02:43:51 (185 seconds)


plot