HOME   LIST
‹–   –›

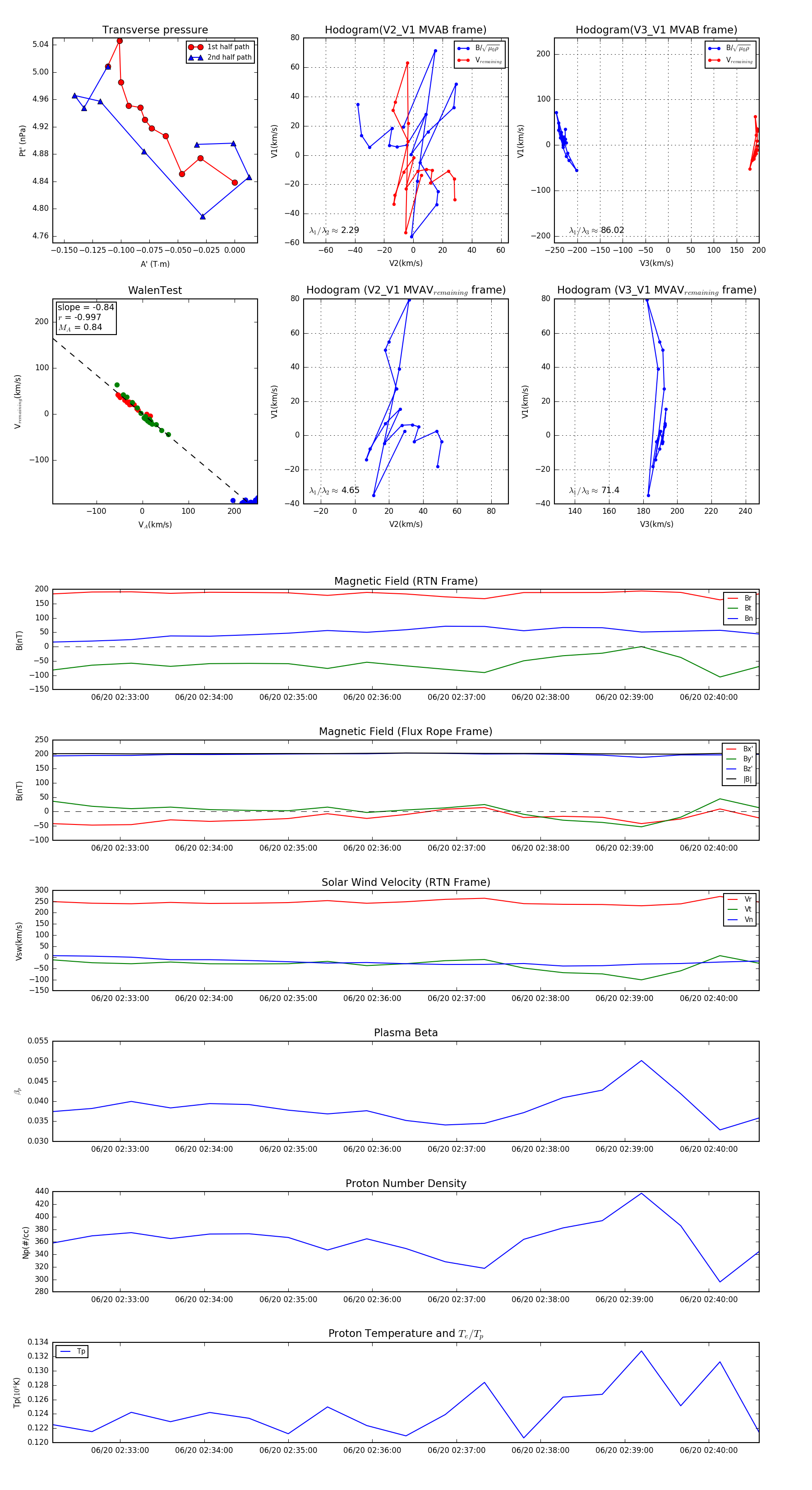
Flux Rope in 2023

Flux Rope Event 2023-06-20 02:32:12 ~ 2023-06-20 02:40:36 (505 seconds)


plot