HOME   LIST
‹–   –›

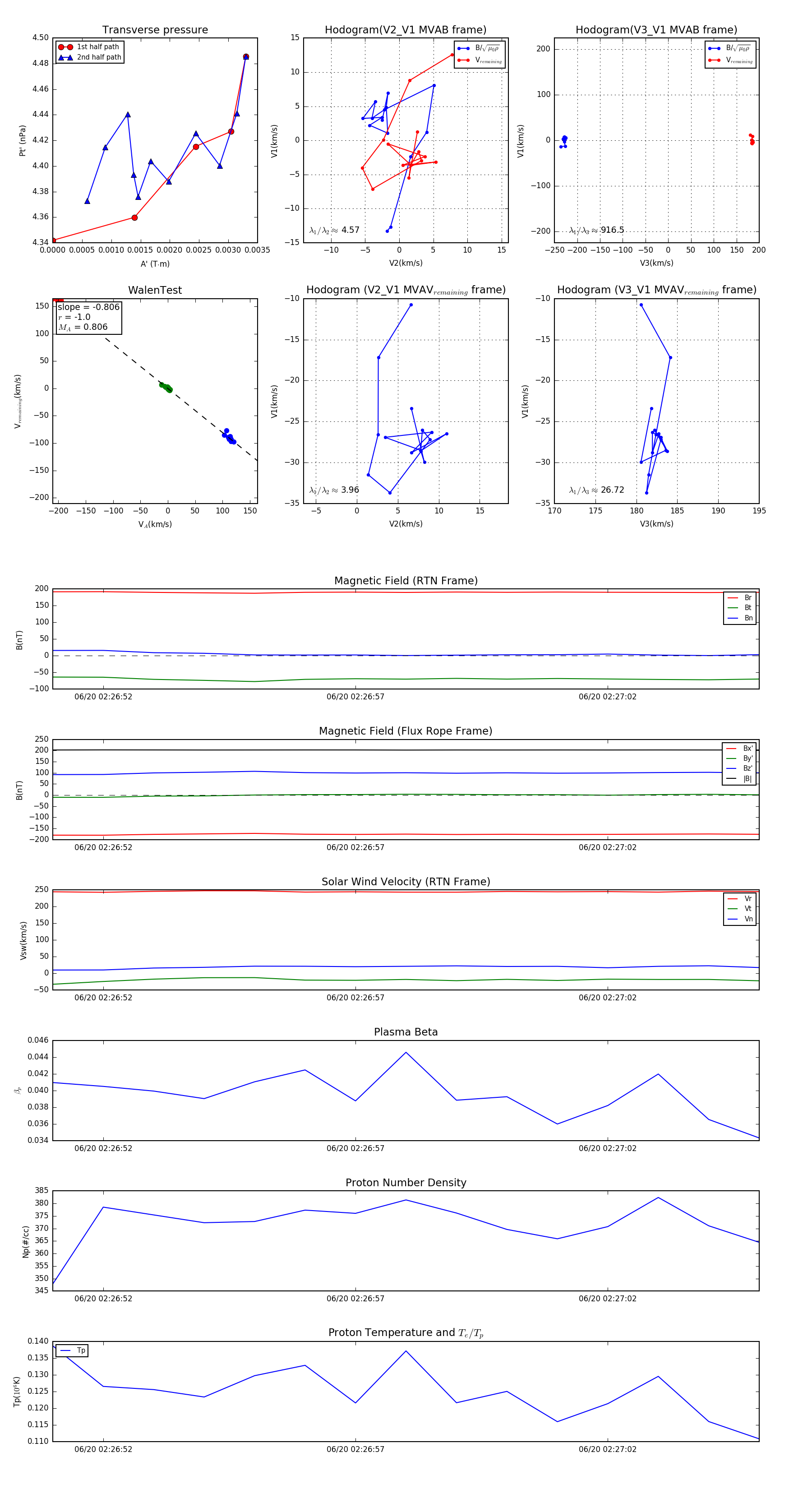
Flux Rope in 2023

Flux Rope Event 2023-06-20 02:26:51 ~ 2023-06-20 02:27:05 (15 seconds)


plot