HOME   LIST
‹–   –›

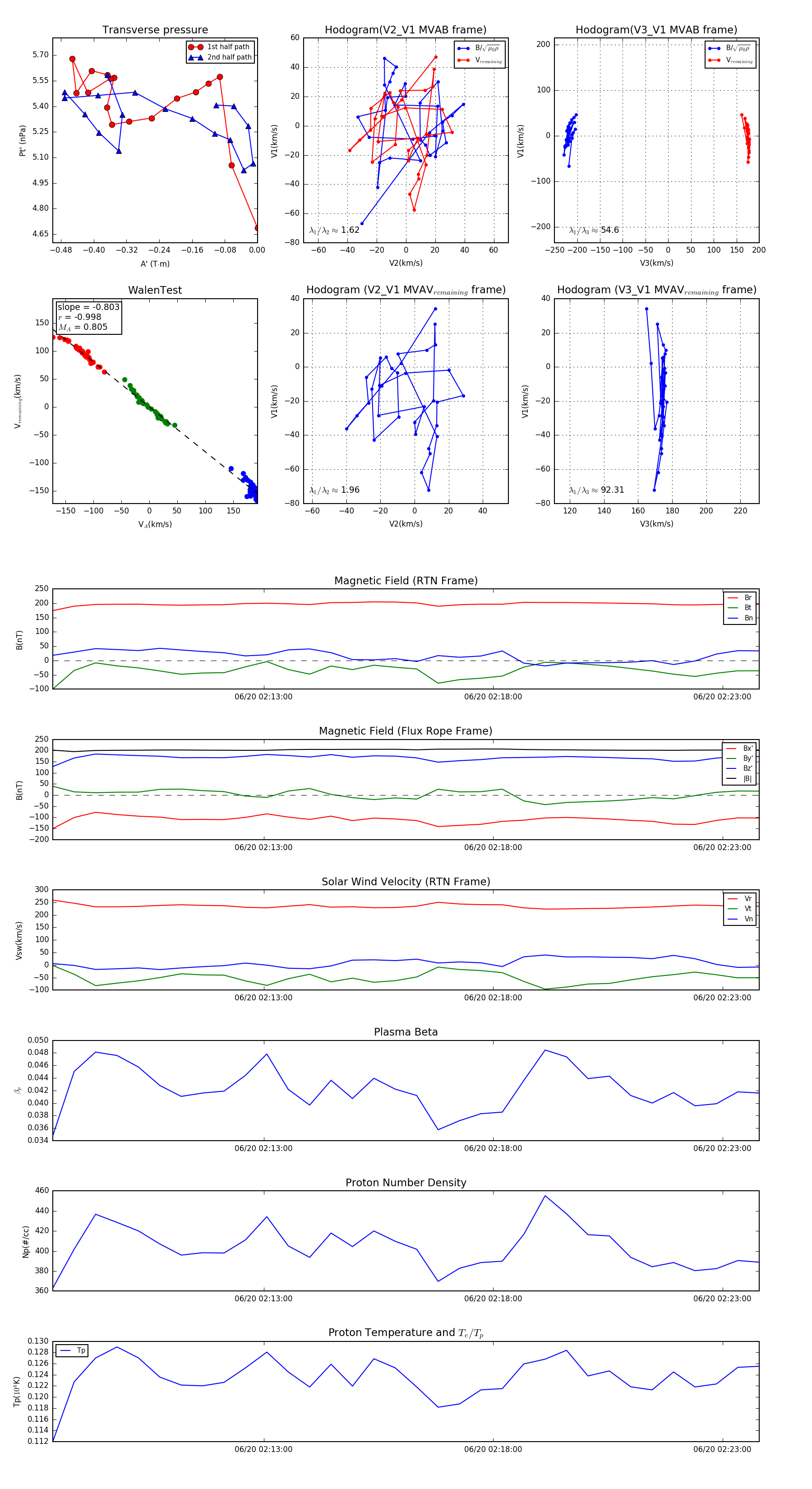
Flux Rope in 2023

Flux Rope Event 2023-06-20 02:08:24 ~ 2023-06-20 02:23:48 (925 seconds)


plot