HOME   LIST
‹–   –›

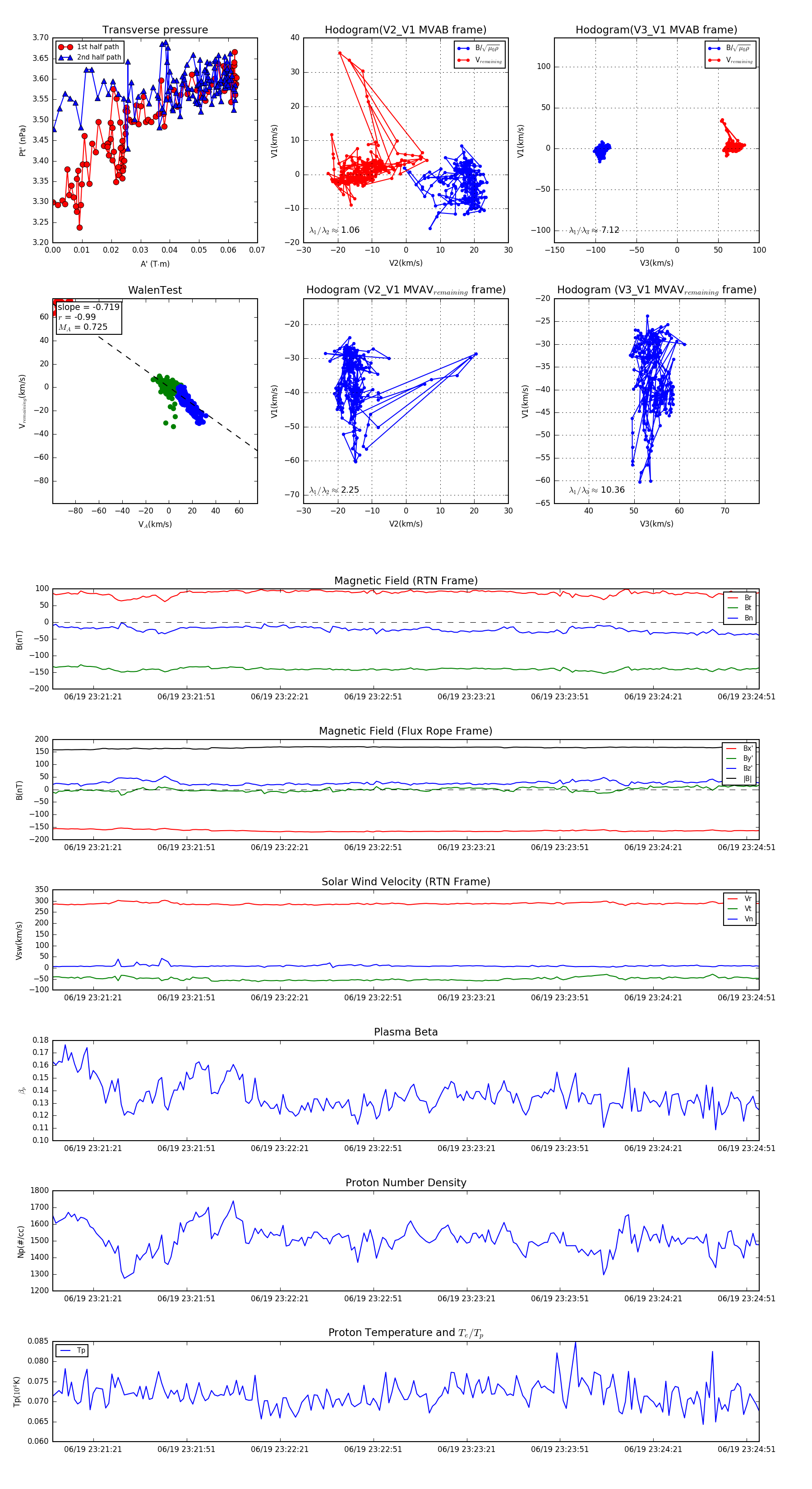
Flux Rope in 2023

Flux Rope Event 2023-06-19 23:21:08 ~ 2023-06-19 23:24:55 (228 seconds)


plot