HOME   LIST
‹–   –›

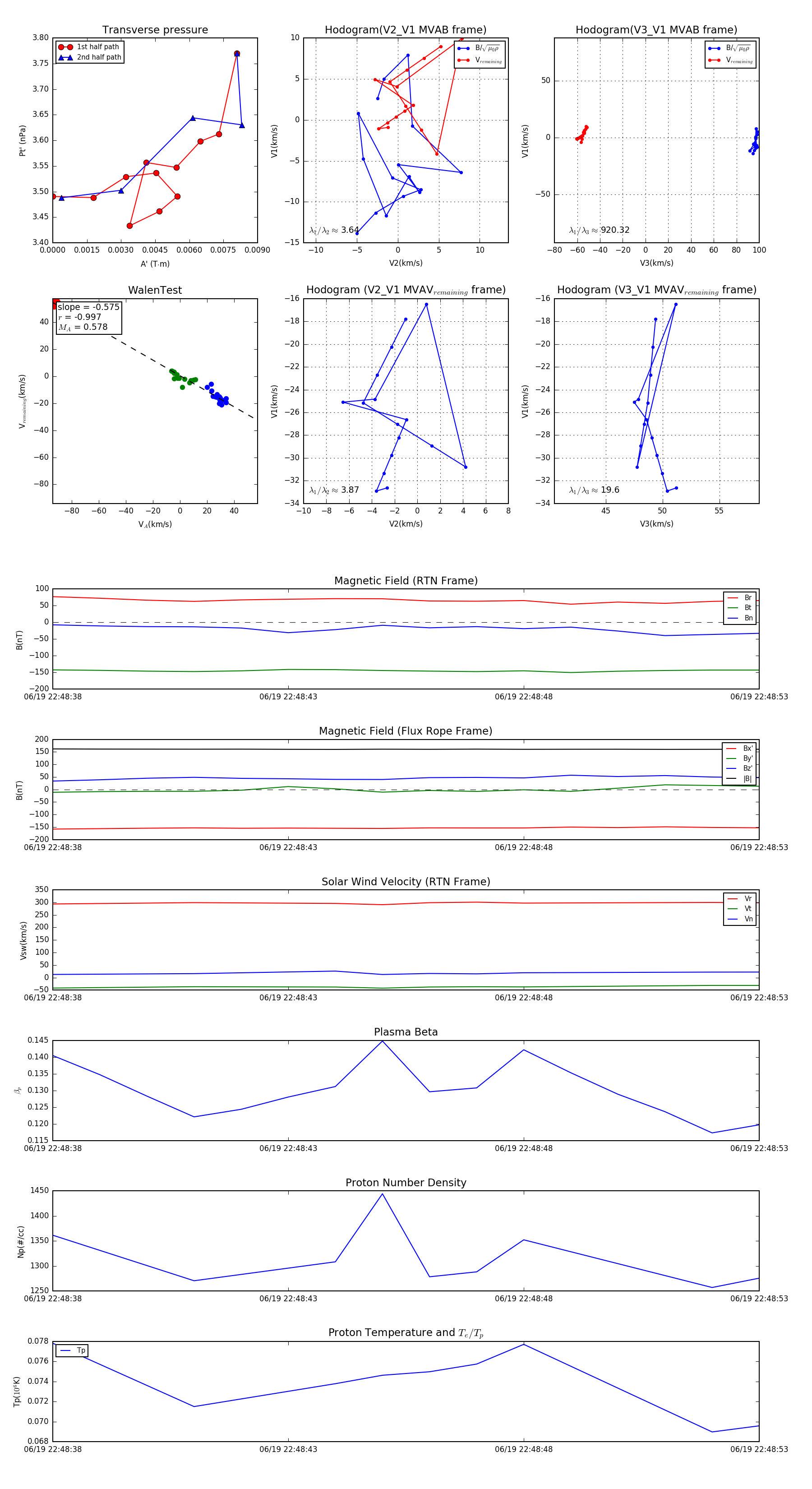
Flux Rope in 2023

Flux Rope Event 2023-06-19 22:48:38 ~ 2023-06-19 22:48:53 (16 seconds)


plot