HOME   LIST
‹–   –›

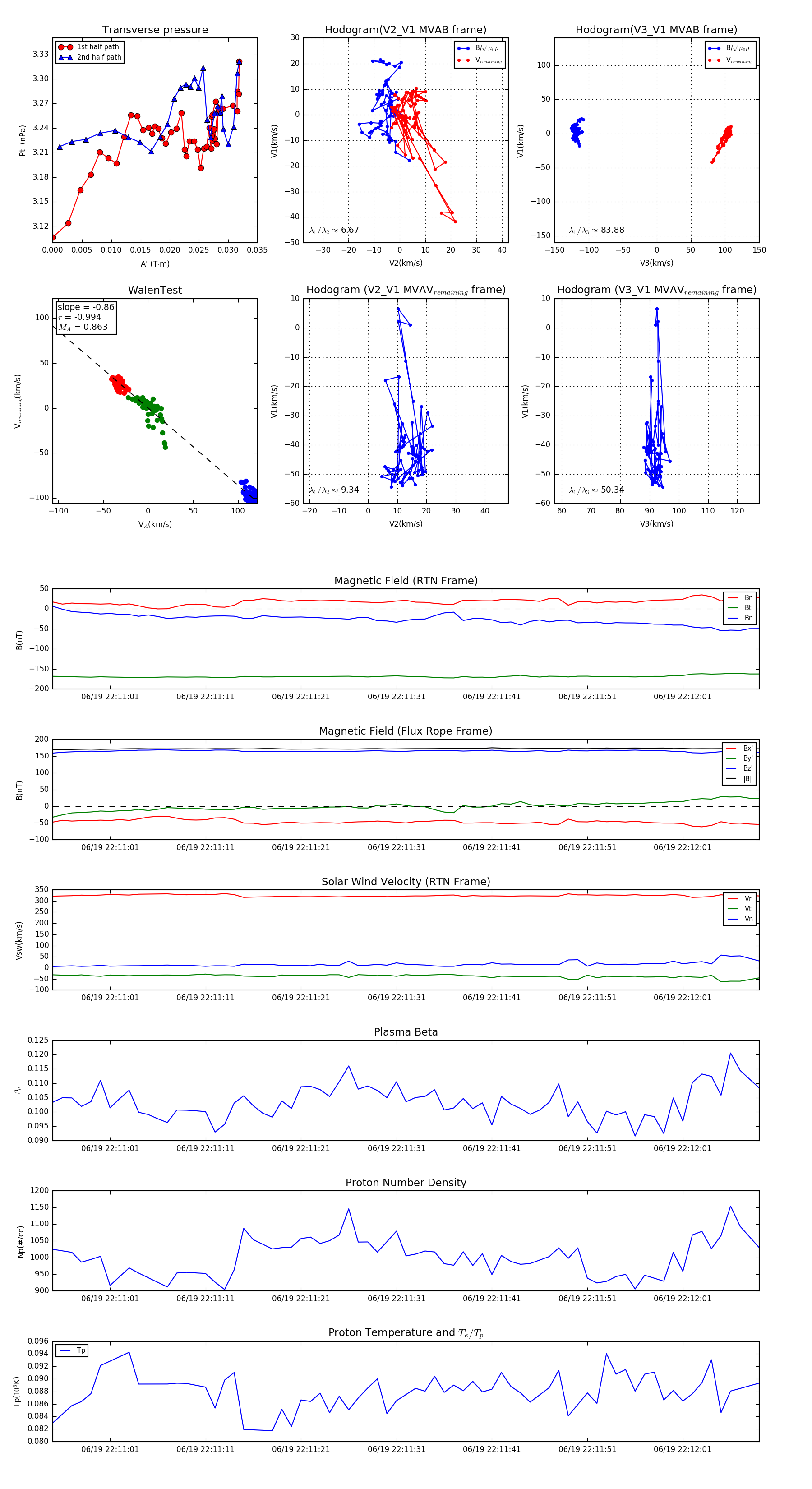
Flux Rope in 2023

Flux Rope Event 2023-06-19 22:10:55 ~ 2023-06-19 22:12:09 (75 seconds)


plot