HOME   LIST
‹–   –›

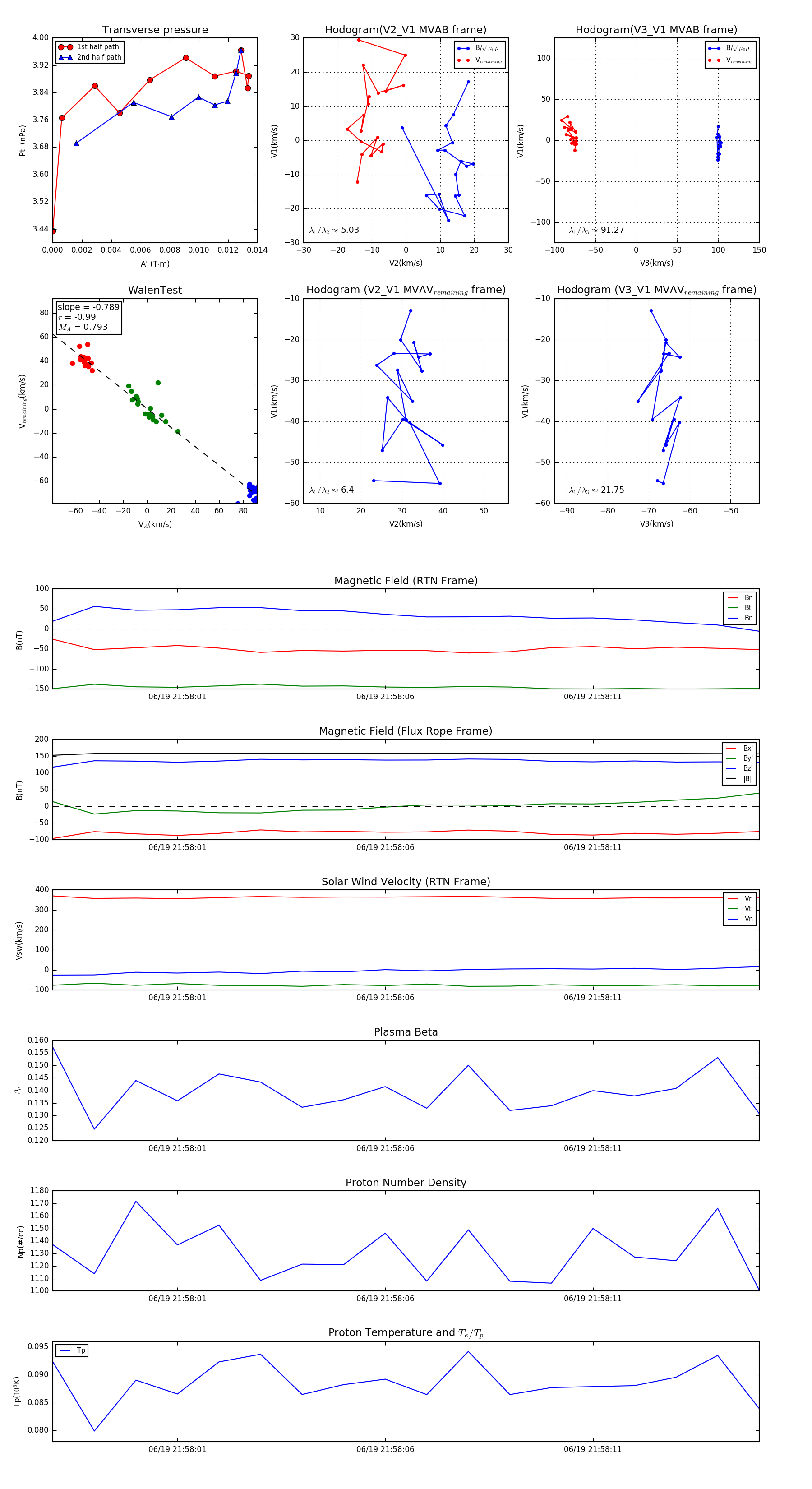
Flux Rope in 2023

Flux Rope Event 2023-06-19 21:57:58 ~ 2023-06-19 21:58:15 (18 seconds)


plot