HOME   LIST
‹–   –›

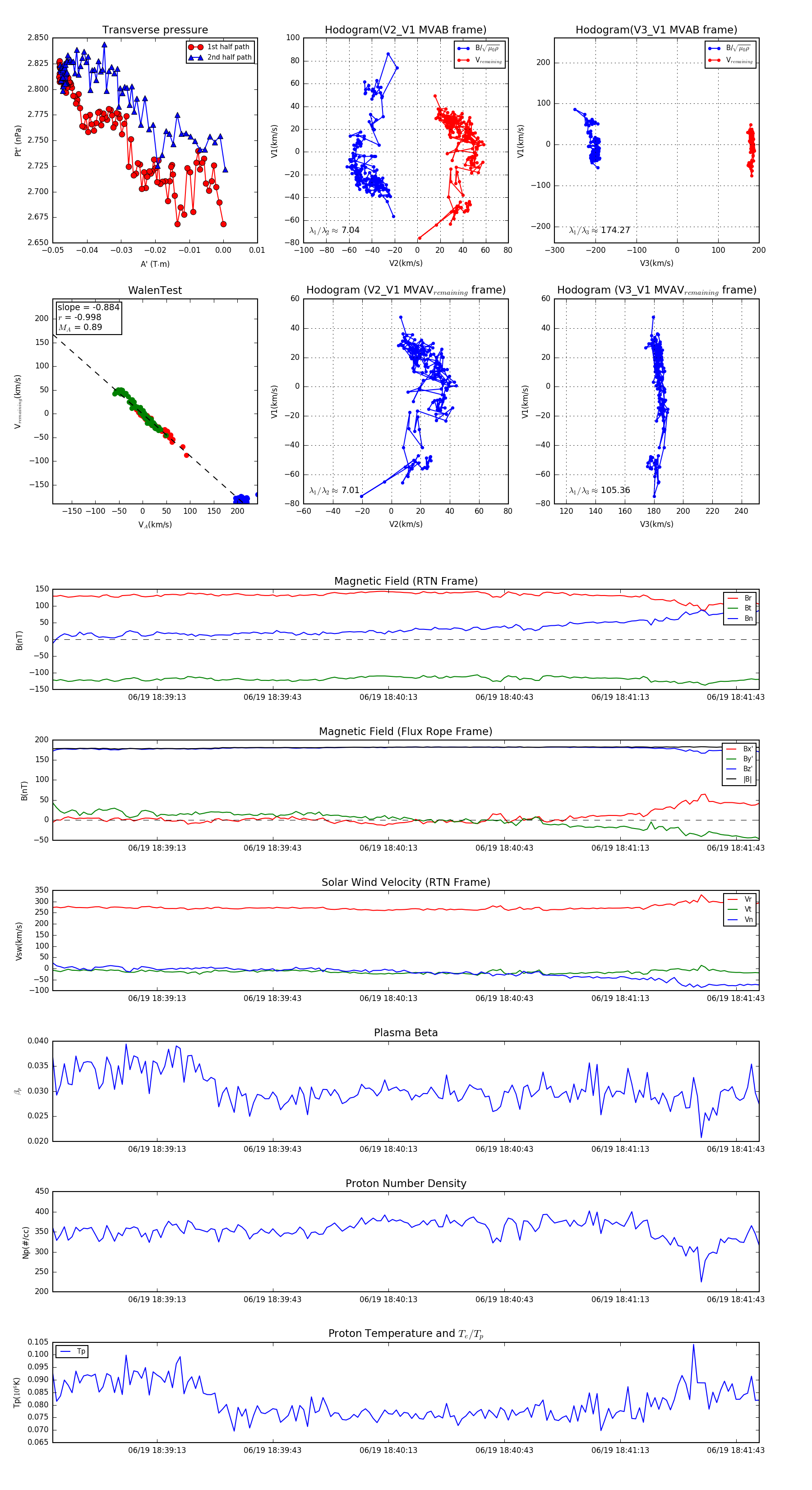
Flux Rope in 2023

Flux Rope Event 2023-06-19 18:38:46 ~ 2023-06-19 18:41:49 (184 seconds)


plot