HOME   LIST
‹–   –›

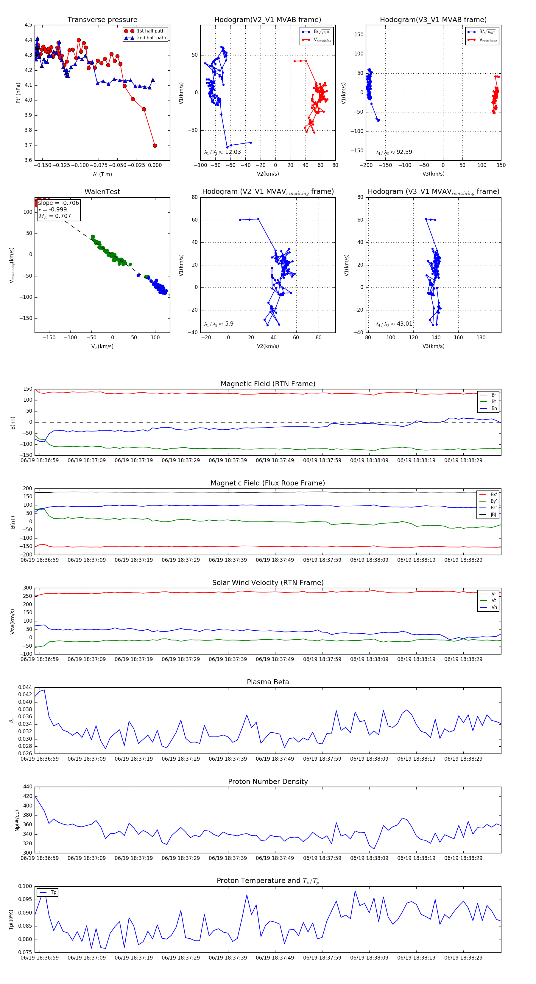
Flux Rope in 2023

Flux Rope Event 2023-06-19 18:36:58 ~ 2023-06-19 18:38:37 (100 seconds)


plot