HOME   LIST
‹–   –›

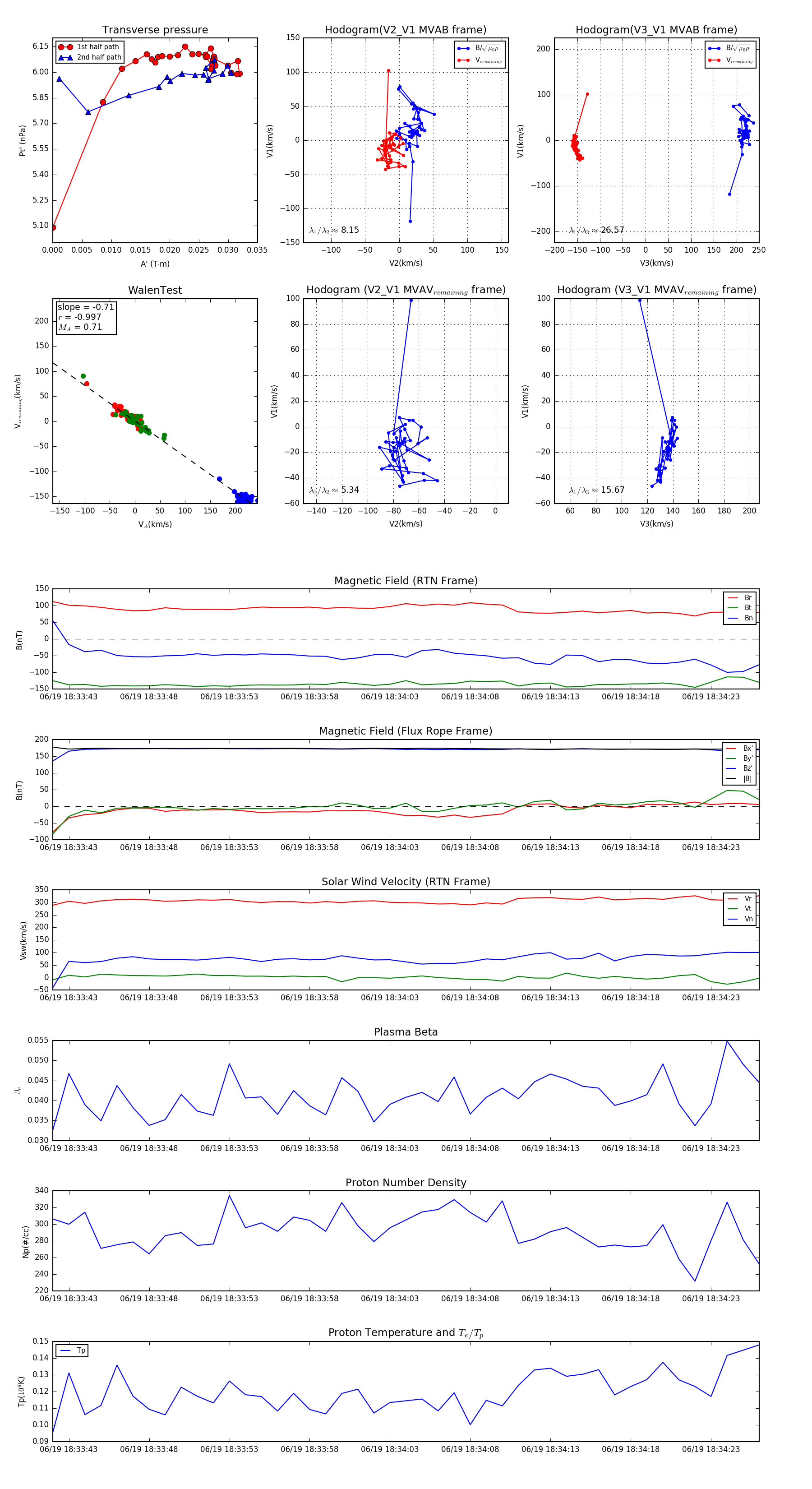
Flux Rope in 2023

Flux Rope Event 2023-06-19 18:33:42 ~ 2023-06-19 18:34:26 (45 seconds)


plot