HOME   LIST
‹–   –›

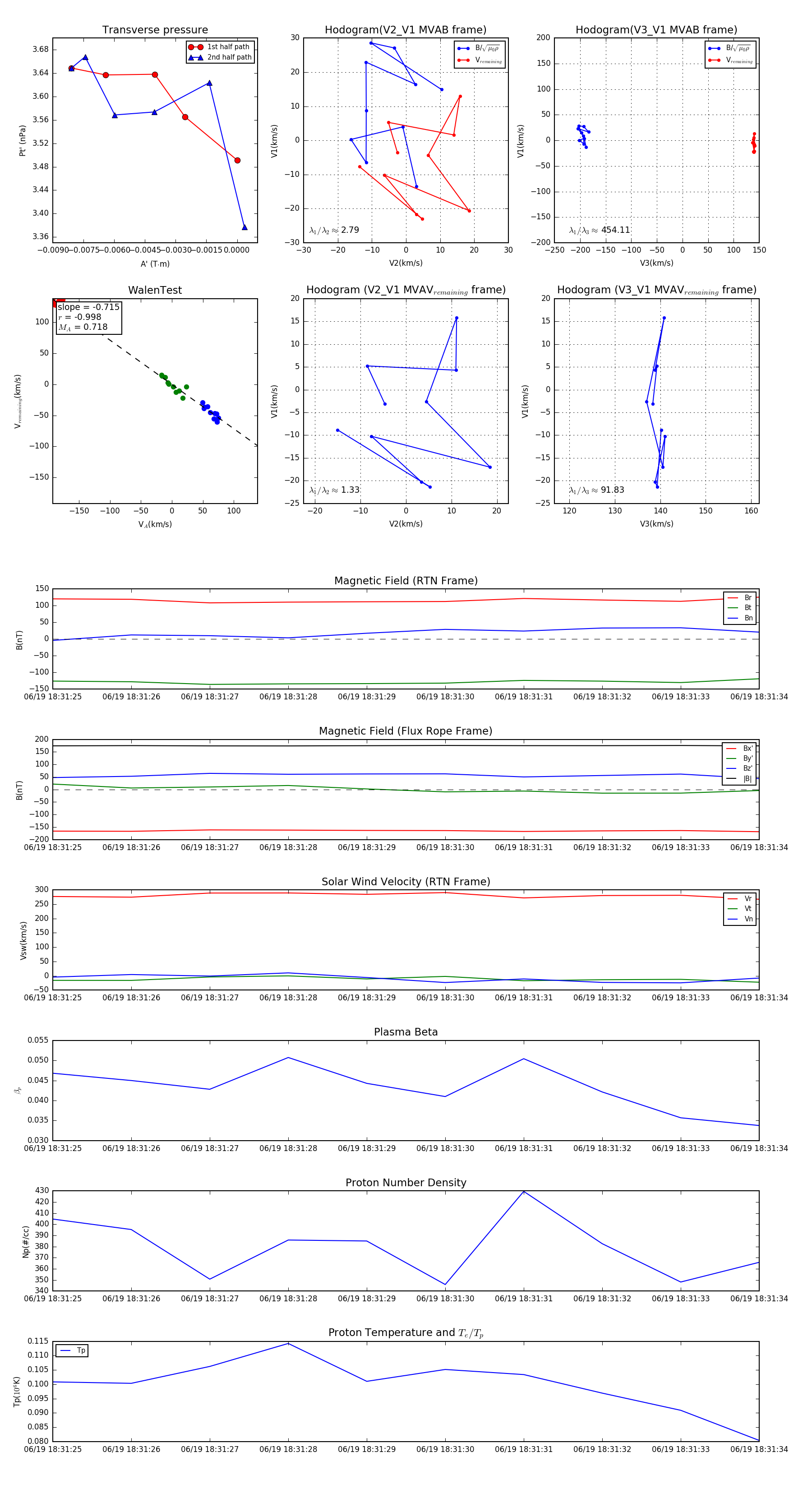
Flux Rope in 2023

Flux Rope Event 2023-06-19 18:31:25 ~ 2023-06-19 18:31:34 (10 seconds)


plot