HOME   LIST
‹–   –›

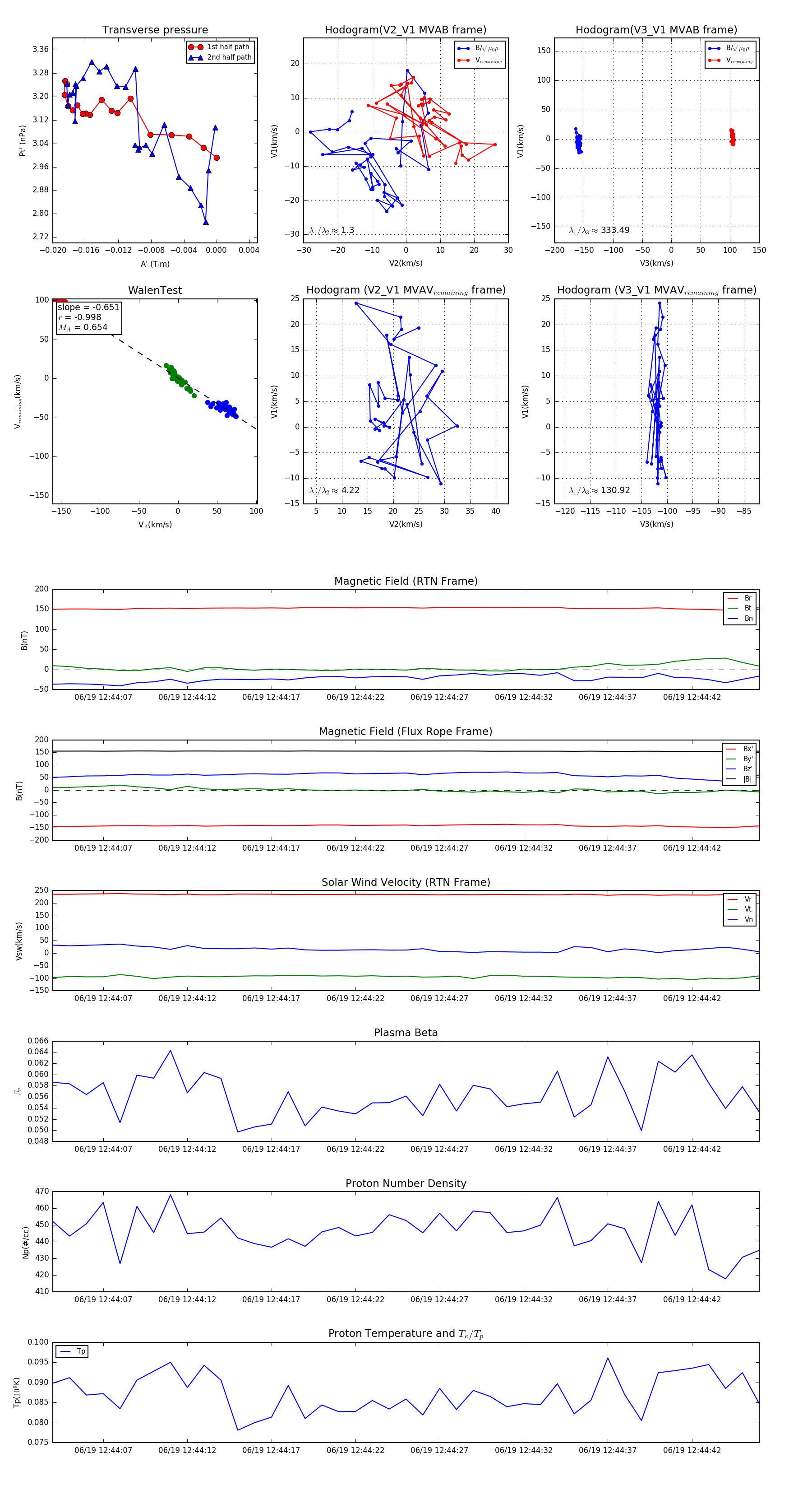
Flux Rope in 2023

Flux Rope Event 2023-06-19 12:44:04 ~ 2023-06-19 12:44:46 (43 seconds)


plot