HOME   LIST
‹–   –›

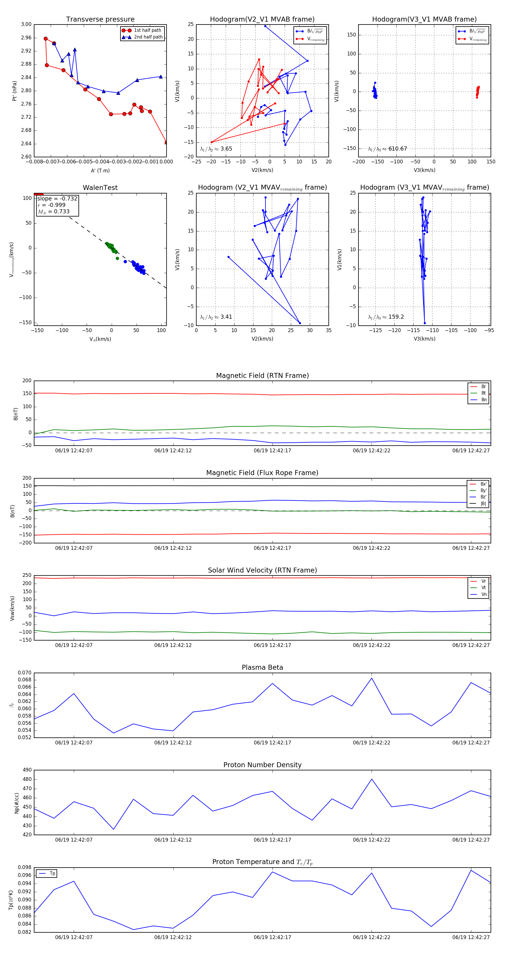
Flux Rope in 2023

Flux Rope Event 2023-06-19 12:42:05 ~ 2023-06-19 12:42:28 (24 seconds)


plot