HOME   LIST
‹–   –›

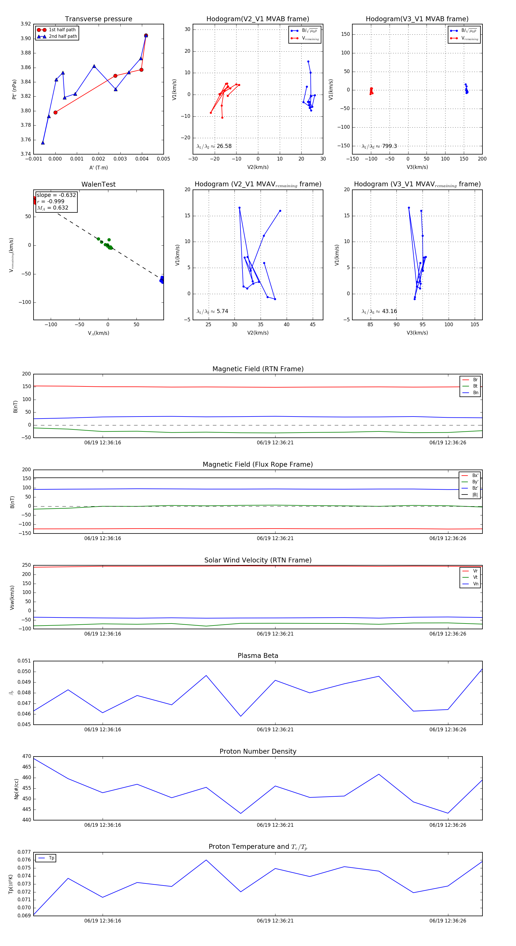
Flux Rope in 2023

Flux Rope Event 2023-06-19 12:36:14 ~ 2023-06-19 12:36:27 (14 seconds)


plot