HOME   LIST
‹–   –›

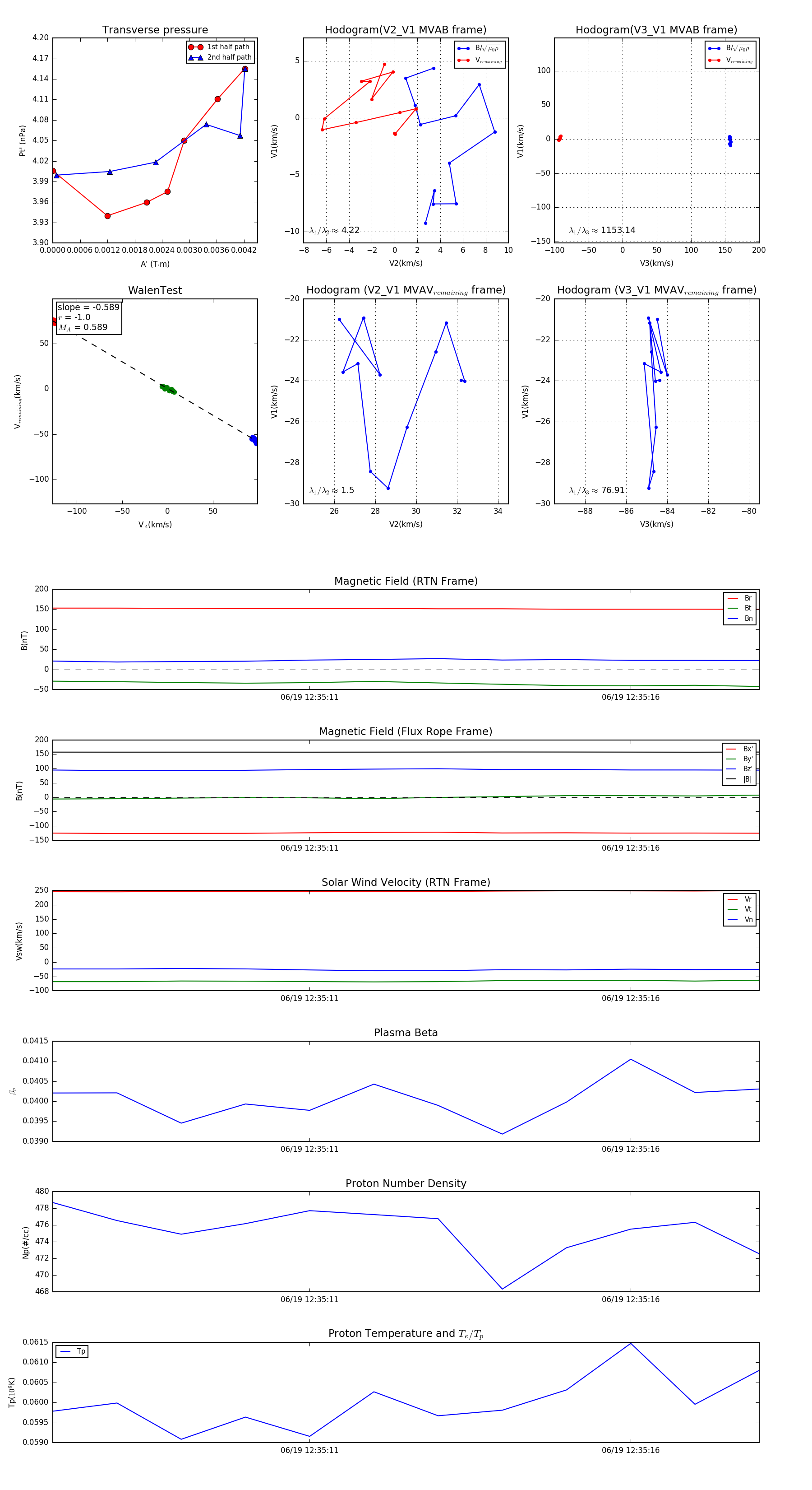
Flux Rope in 2023

Flux Rope Event 2023-06-19 12:35:07 ~ 2023-06-19 12:35:18 (12 seconds)


plot