HOME   LIST
‹–   –›

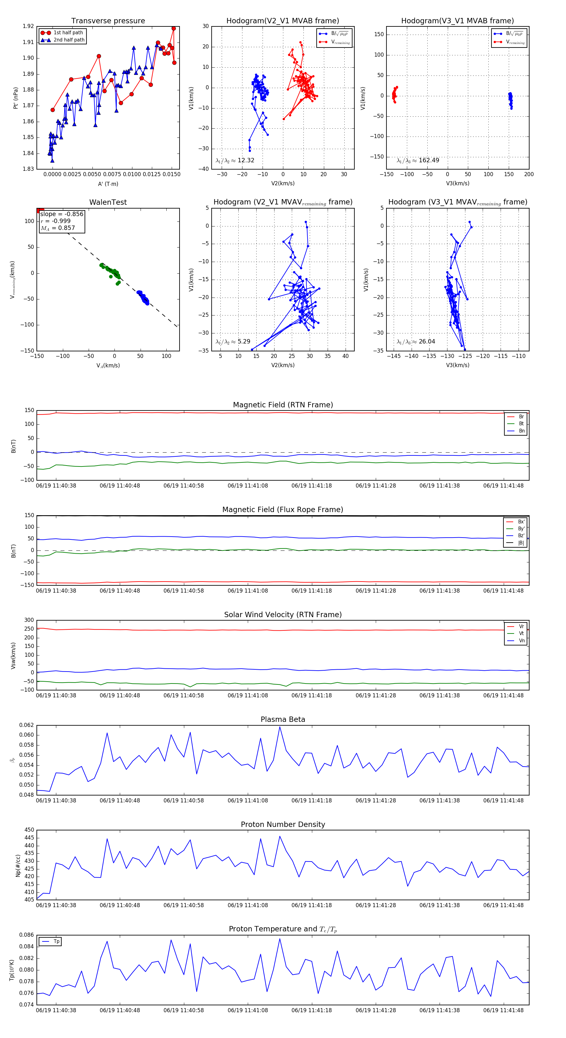
Flux Rope in 2023

Flux Rope Event 2023-06-19 11:40:35 ~ 2023-06-19 11:41:52 (78 seconds)


plot