HOME   LIST
‹–   –›

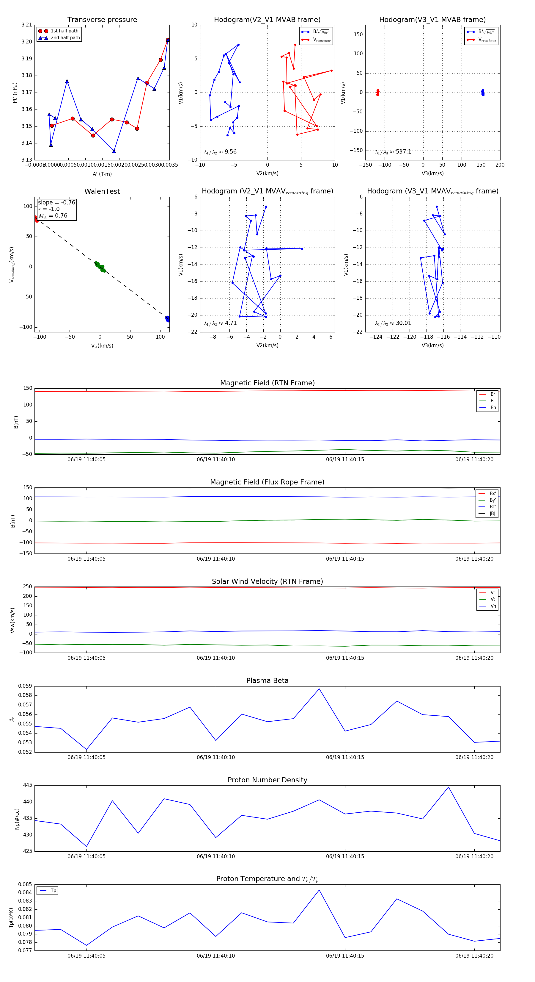
Flux Rope in 2023

Flux Rope Event 2023-06-19 11:40:03 ~ 2023-06-19 11:40:21 (19 seconds)


plot