HOME   LIST
‹–   –›

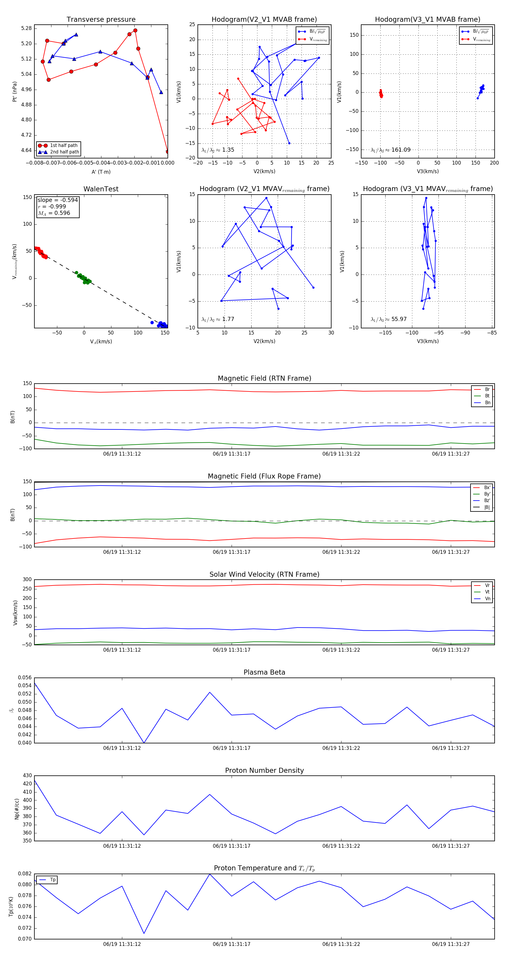
Flux Rope in 2023

Flux Rope Event 2023-06-19 11:31:08 ~ 2023-06-19 11:31:29 (22 seconds)


plot