HOME   LIST
‹–   –›

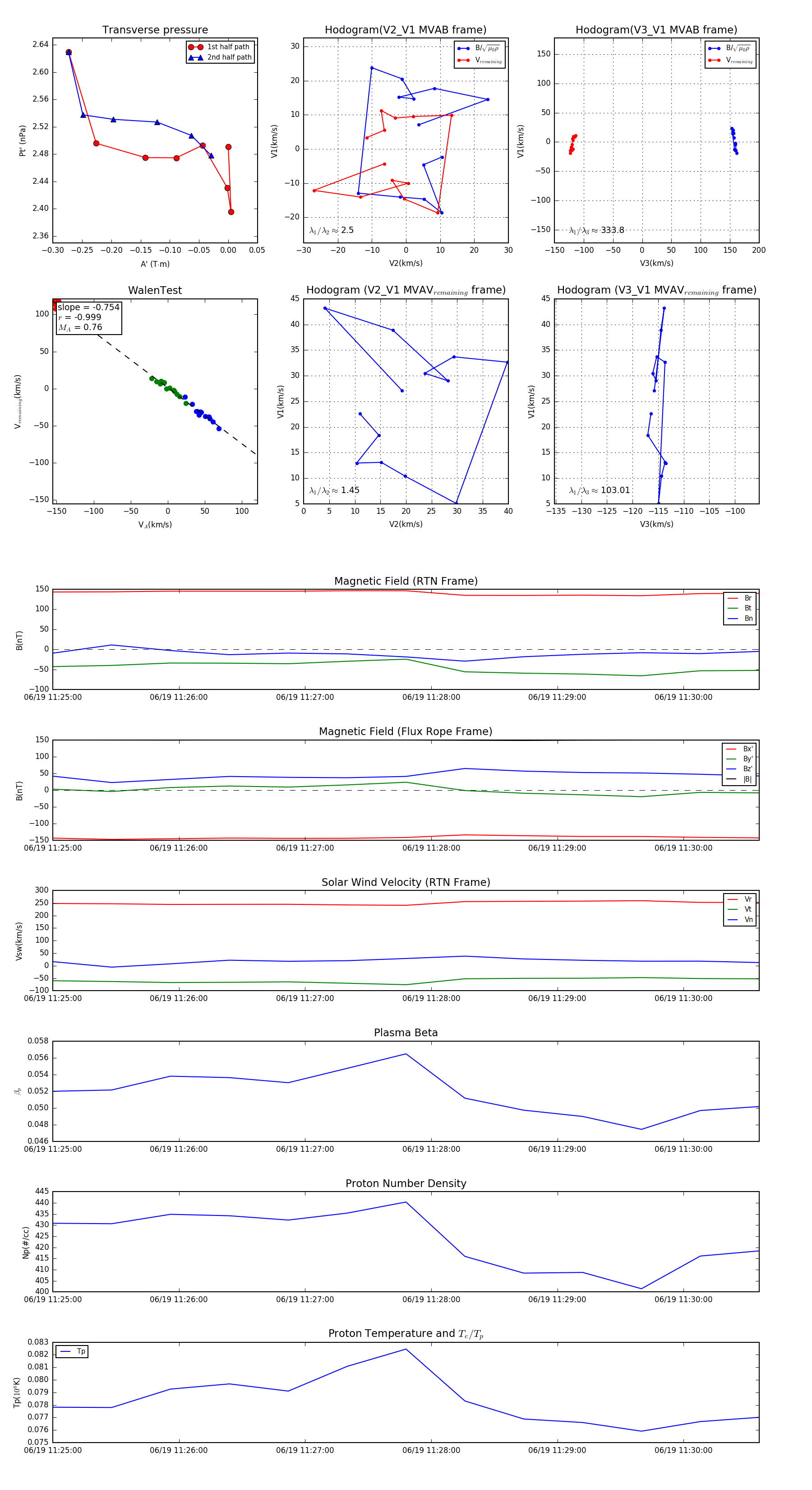
Flux Rope in 2023

Flux Rope Event 2023-06-19 11:25:00 ~ 2023-06-19 11:30:36 (337 seconds)


plot