HOME   LIST
‹–   –›

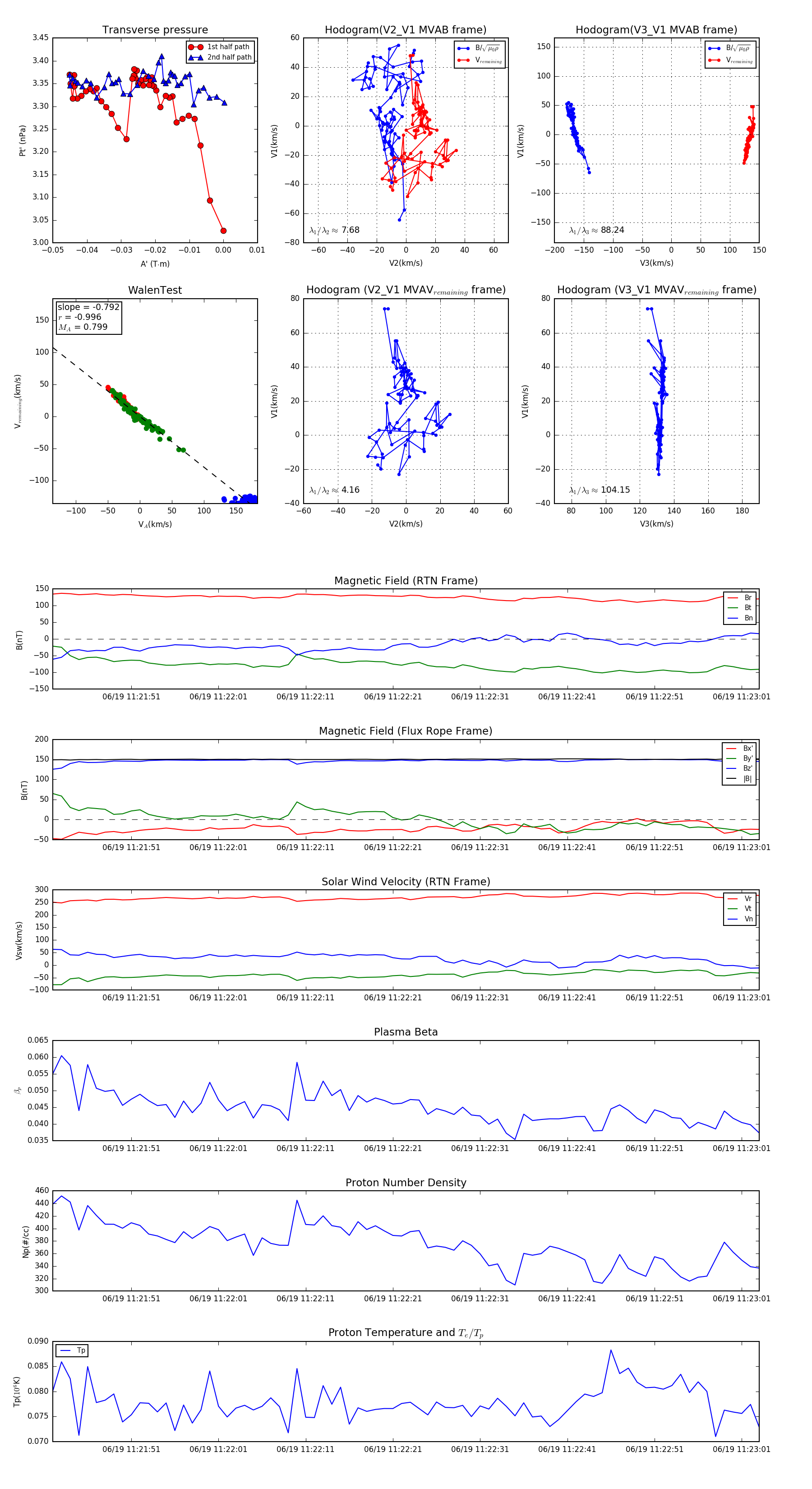
Flux Rope in 2023

Flux Rope Event 2023-06-19 11:21:42 ~ 2023-06-19 11:23:03 (82 seconds)


plot