HOME   LIST
‹–   –›

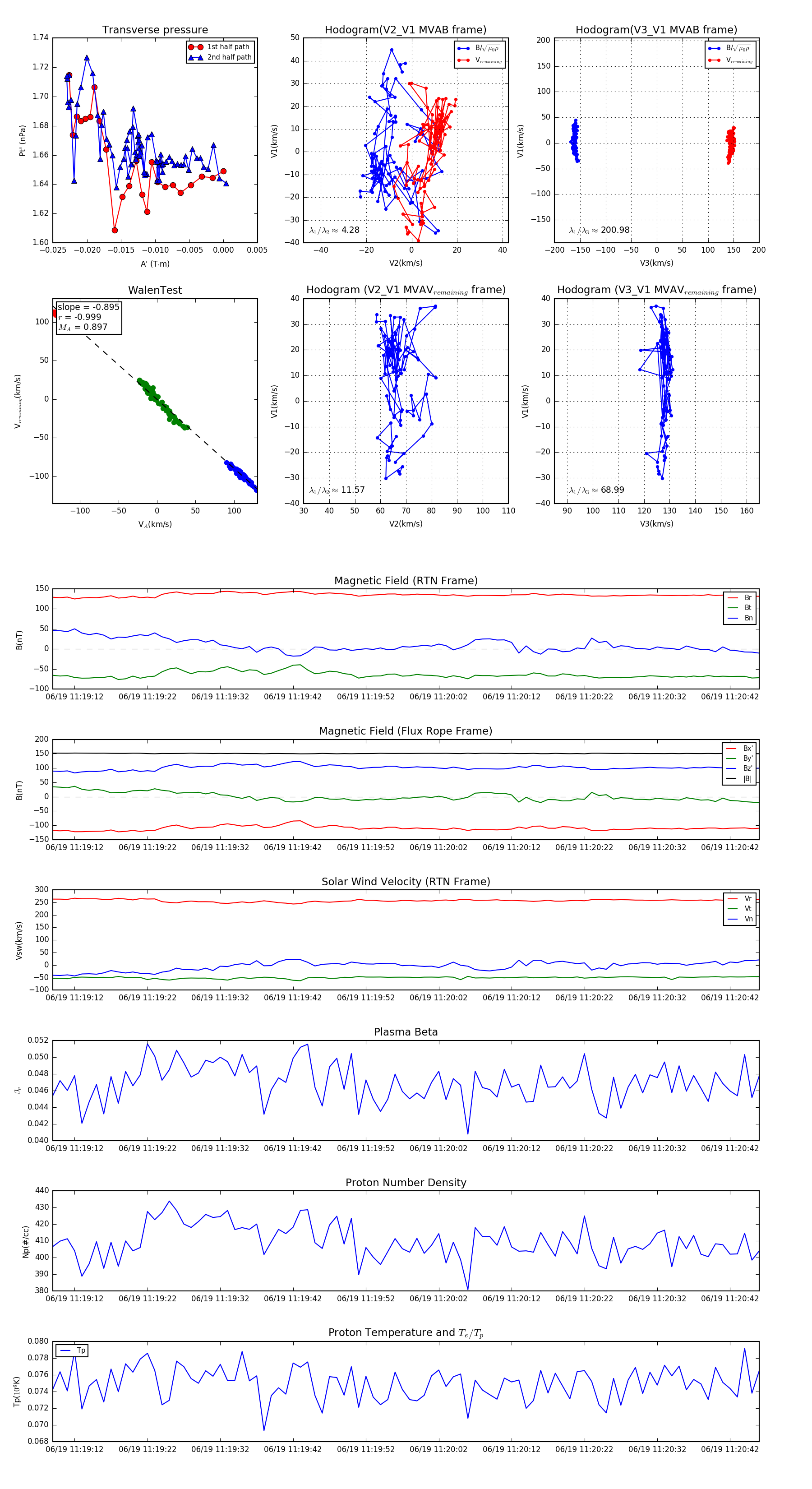
Flux Rope in 2023

Flux Rope Event 2023-06-19 11:19:09 ~ 2023-06-19 11:20:46 (98 seconds)


plot