HOME   LIST
‹–   –›

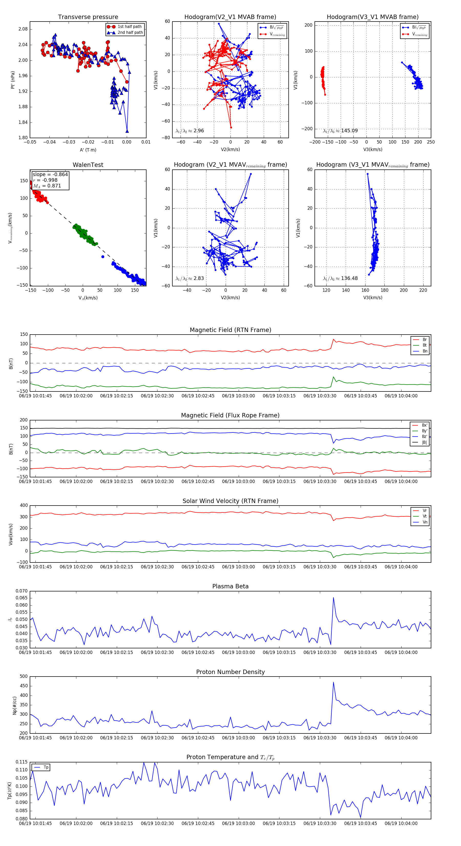
Flux Rope in 2023

Flux Rope Event 2023-06-19 10:01:43 ~ 2023-06-19 10:04:11 (149 seconds)


plot