HOME   LIST
‹–   –›

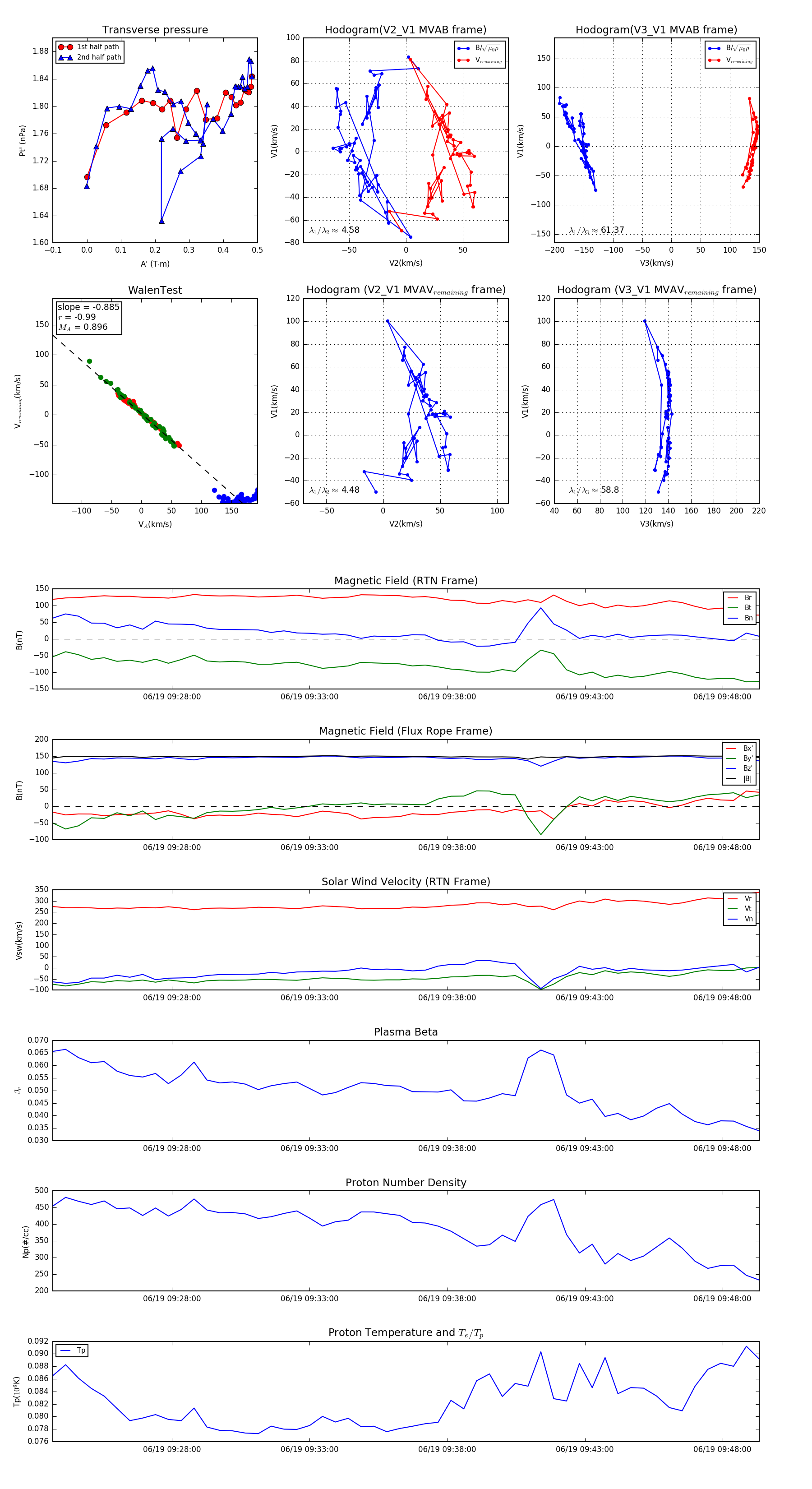
Flux Rope in 2023

Flux Rope Event 2023-06-19 09:23:40 ~ 2023-06-19 09:49:20 (1541 seconds)


plot