HOME   LIST
‹–   –›

Flux Rope in 2023

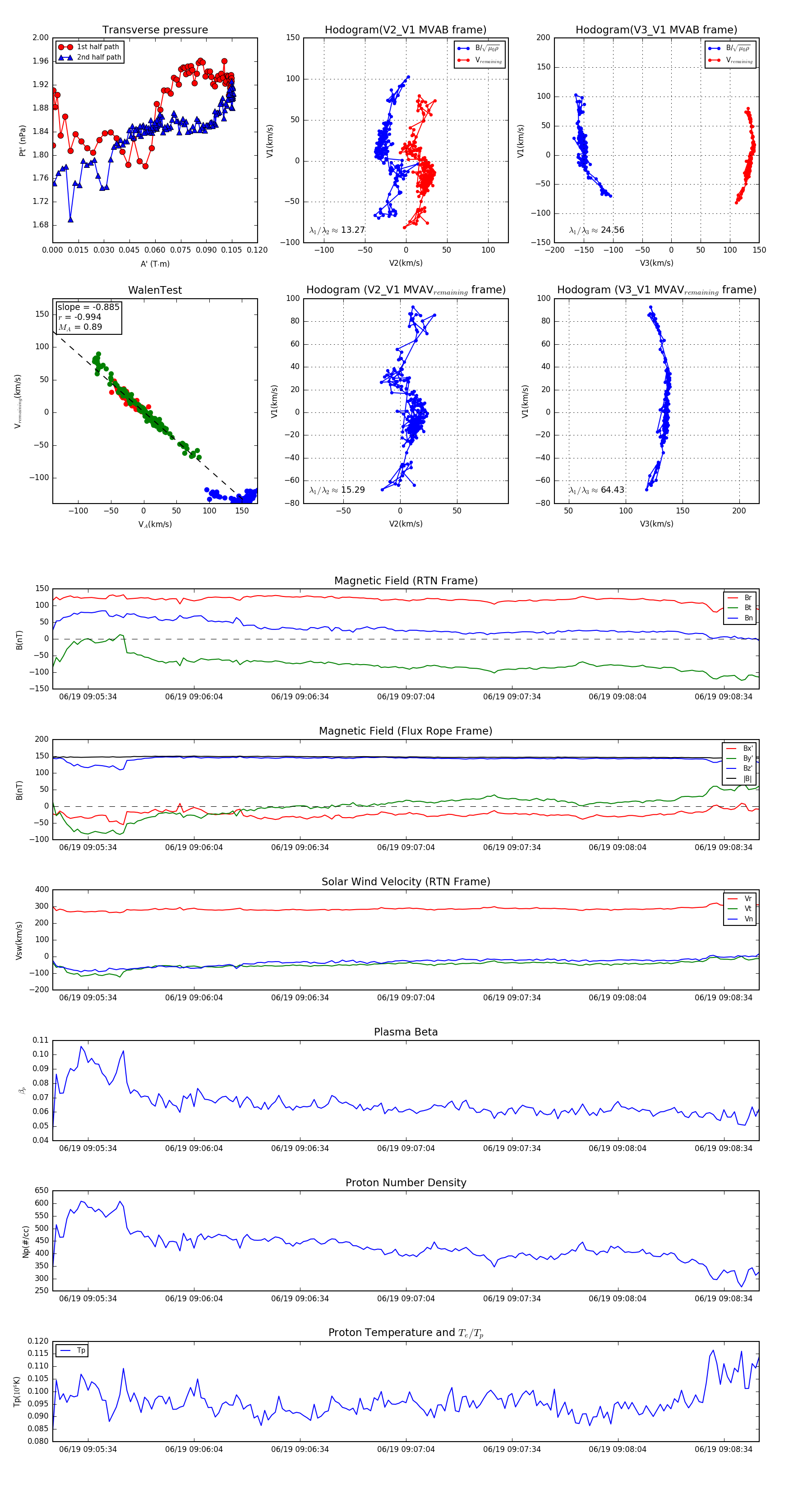
Flux Rope Event 2023-06-19 09:05:24 ~ 2023-06-19 09:08:44 (201 seconds)


plot