HOME   LIST
‹–   –›

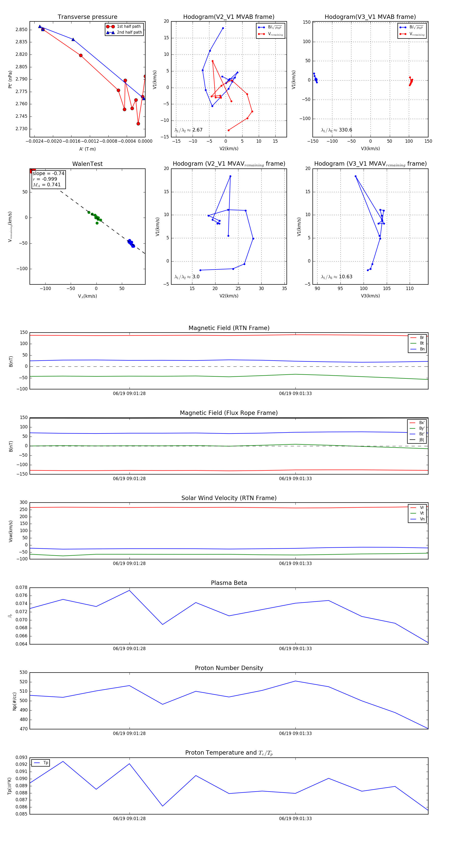
Flux Rope in 2023

Flux Rope Event 2023-06-19 09:01:25 ~ 2023-06-19 09:01:37 (13 seconds)


plot