HOME   LIST
‹–   –›

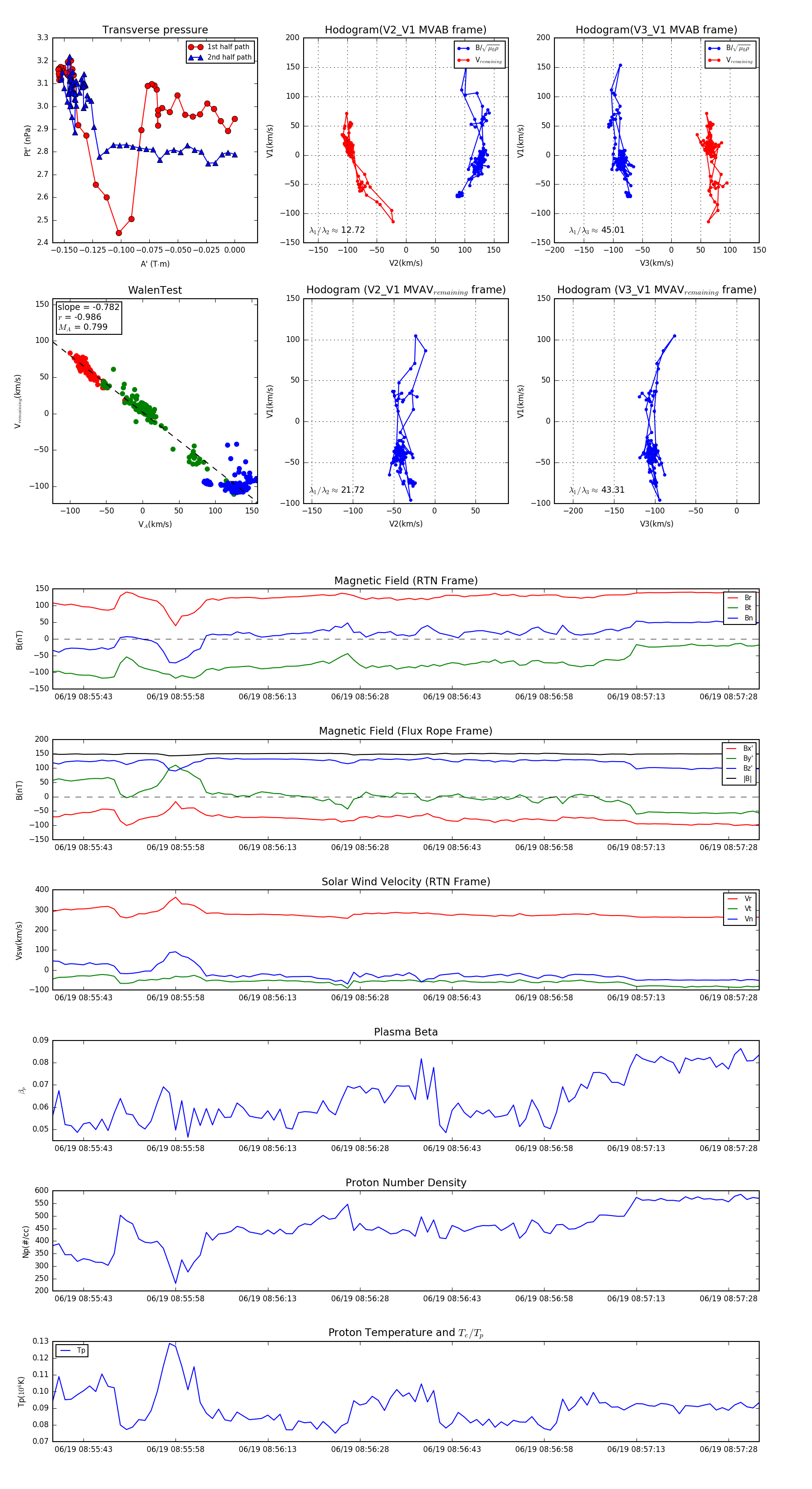
Flux Rope in 2023

Flux Rope Event 2023-06-19 08:55:38 ~ 2023-06-19 08:57:33 (116 seconds)


plot