HOME   LIST
‹–   –›

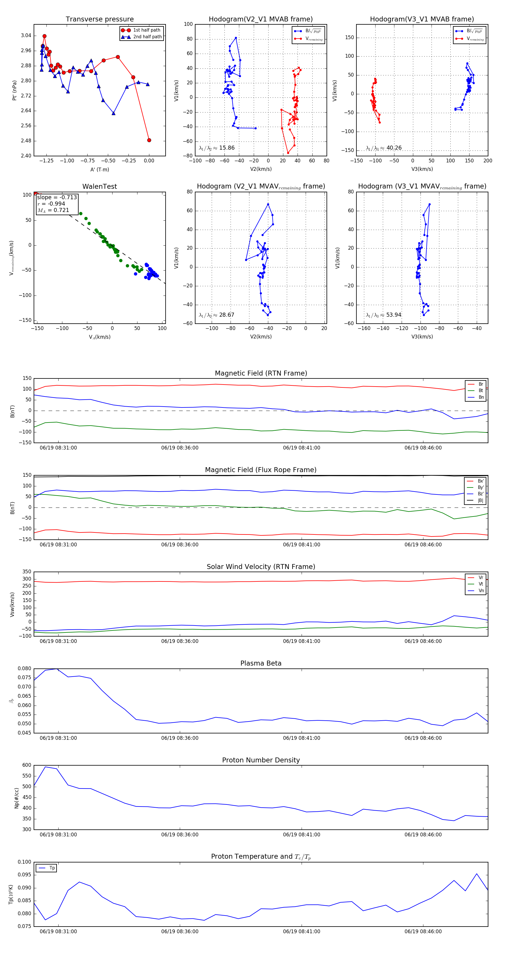
Flux Rope in 2023

Flux Rope Event 2023-06-19 08:30:00 ~ 2023-06-19 08:48:40 (1121 seconds)


plot