HOME   LIST
‹–   –›

Flux Rope in 2023

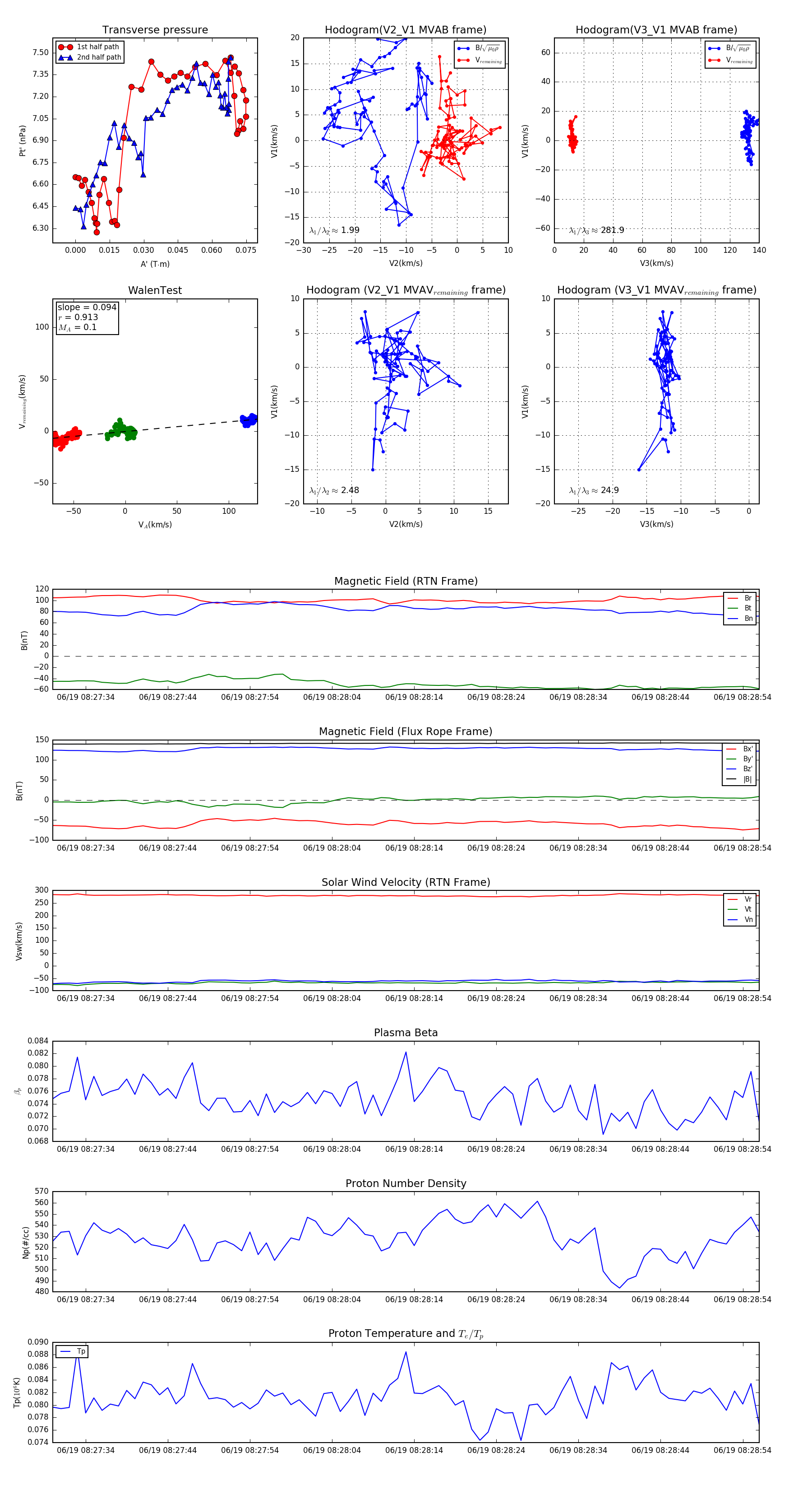
Flux Rope Event 2023-06-19 08:27:30 ~ 2023-06-19 08:28:56 (87 seconds)


plot