HOME   LIST
‹–   –›

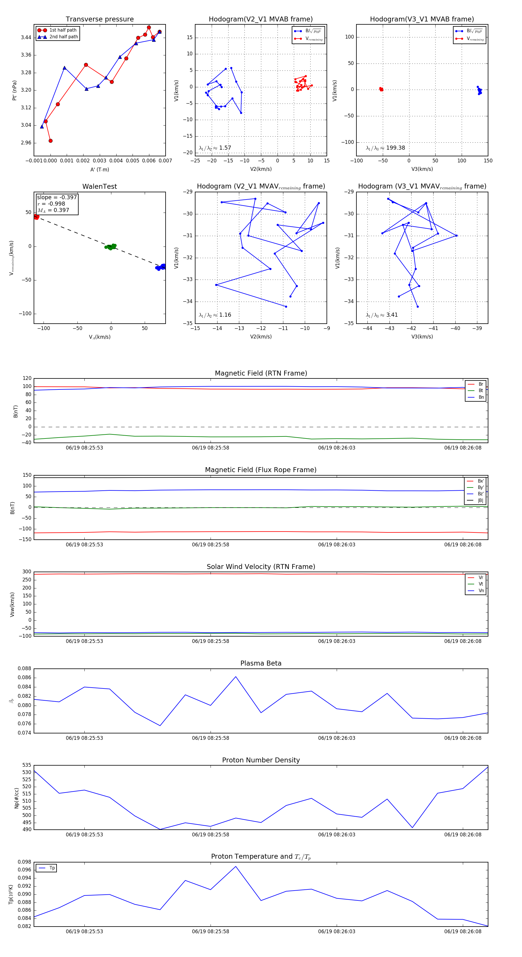
Flux Rope in 2023

Flux Rope Event 2023-06-19 08:25:51 ~ 2023-06-19 08:26:09 (19 seconds)


plot