HOME   LIST
‹–   –›

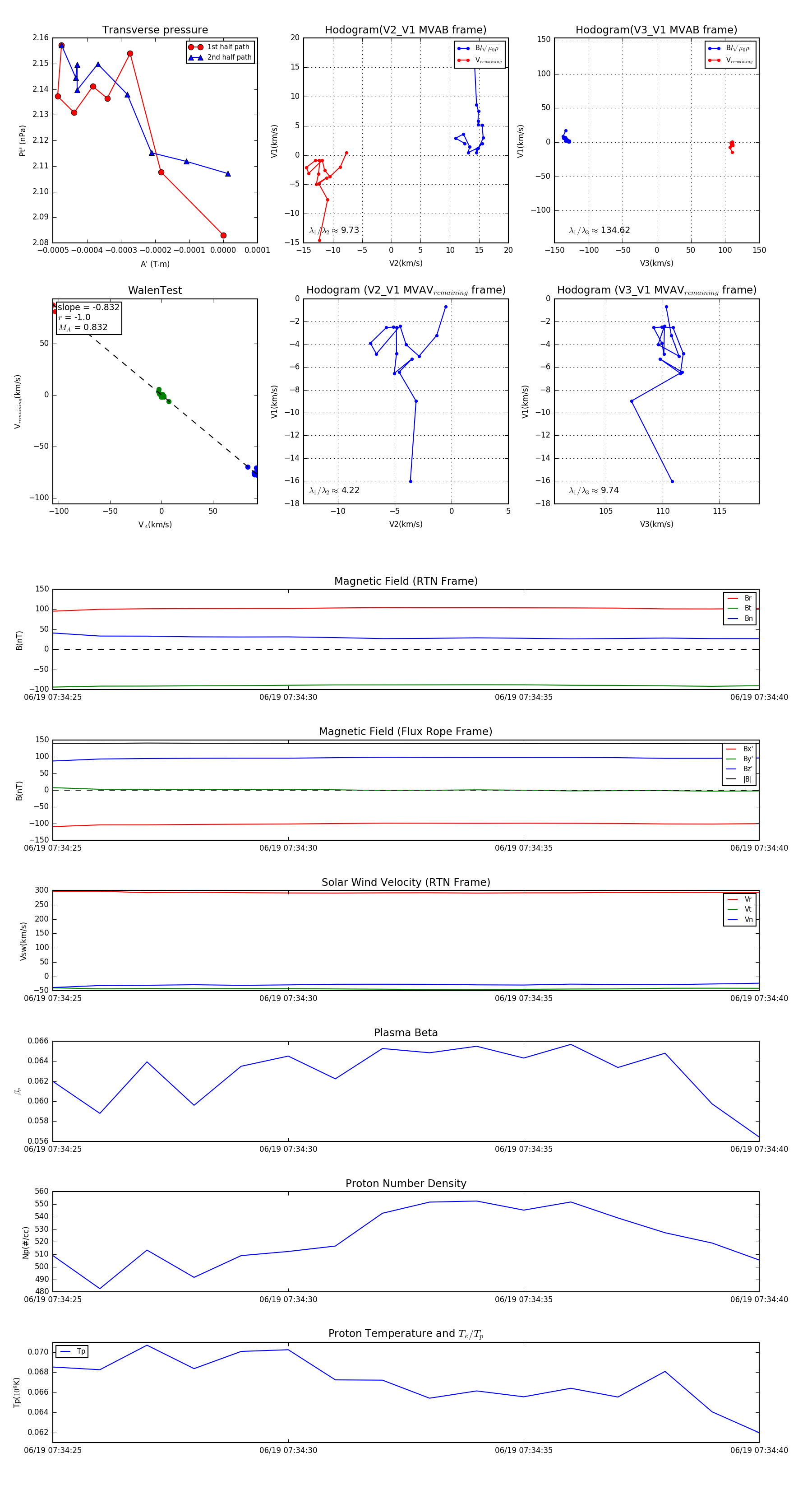
Flux Rope in 2023

Flux Rope Event 2023-06-19 07:34:25 ~ 2023-06-19 07:34:40 (16 seconds)


plot