HOME   LIST
‹–   –›

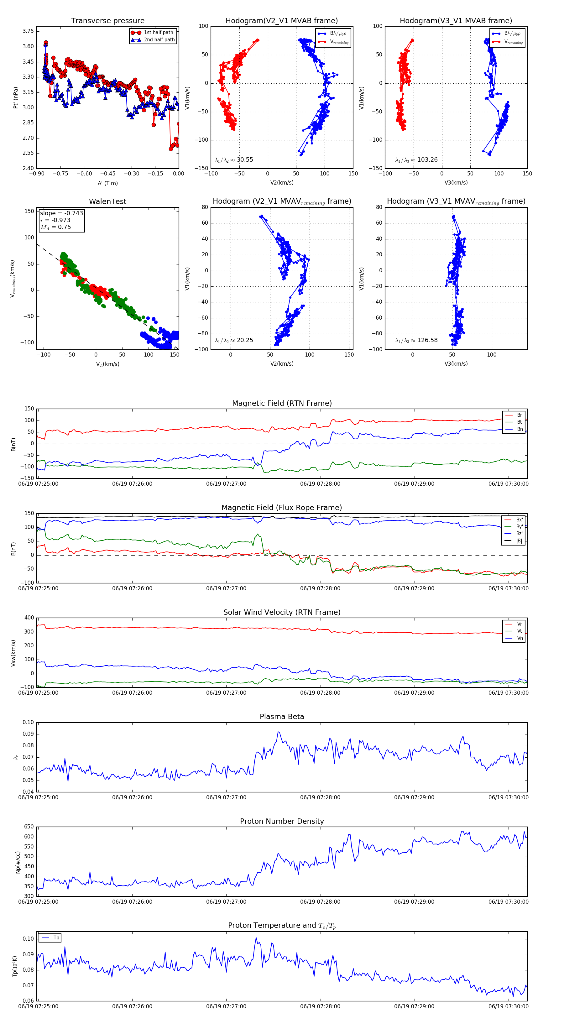
Flux Rope in 2023

Flux Rope Event 2023-06-19 07:24:59 ~ 2023-06-19 07:30:12 (314 seconds)


plot