HOME   LIST
‹–   –›

Flux Rope in 2023

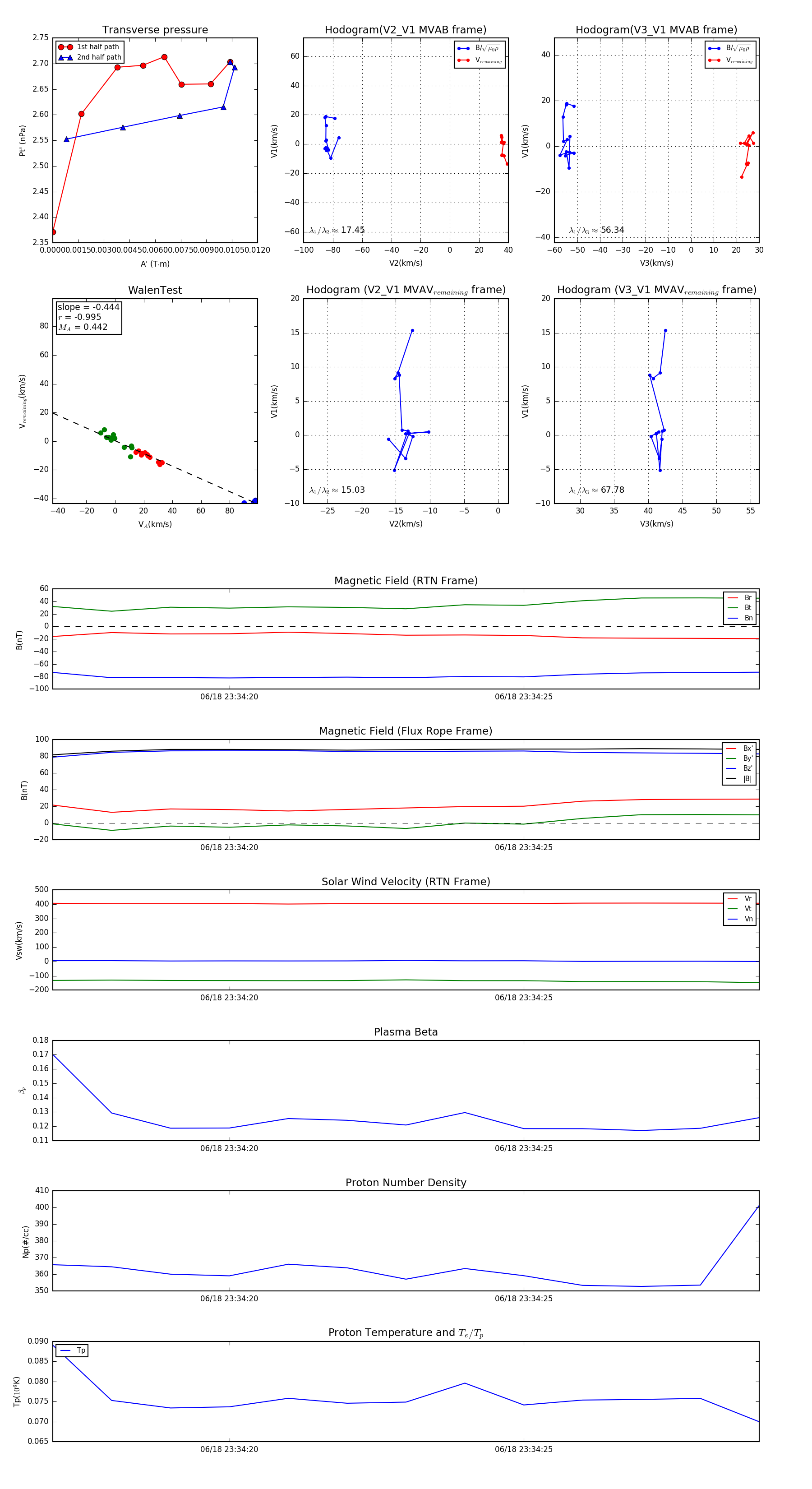
Flux Rope Event 2023-06-18 23:34:17 ~ 2023-06-18 23:34:29 (13 seconds)


plot