HOME   LIST
‹–   –›

Flux Rope in 2023

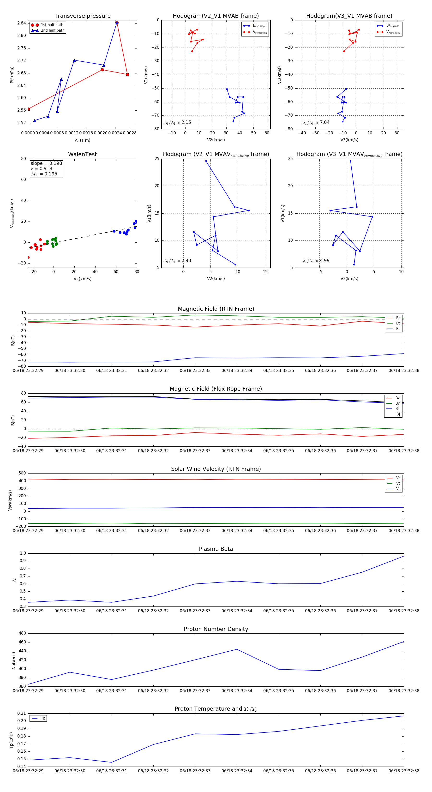
Flux Rope Event 2023-06-18 23:32:29 ~ 2023-06-18 23:32:38 (10 seconds)


plot