HOME   LIST
‹–   –›

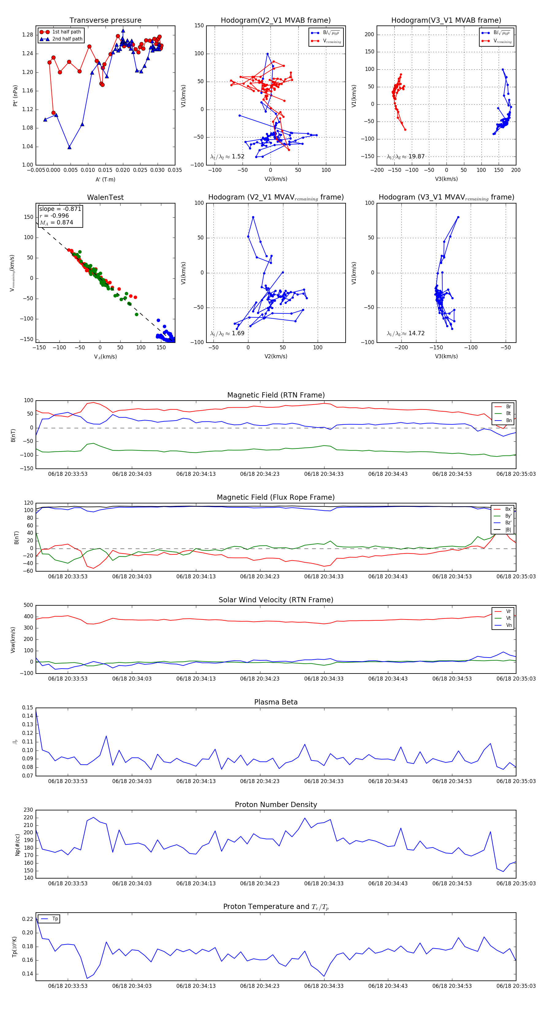
Flux Rope in 2023

Flux Rope Event 2023-06-18 20:33:48 ~ 2023-06-18 20:35:03 (76 seconds)


plot