HOME   LIST
‹–   –›

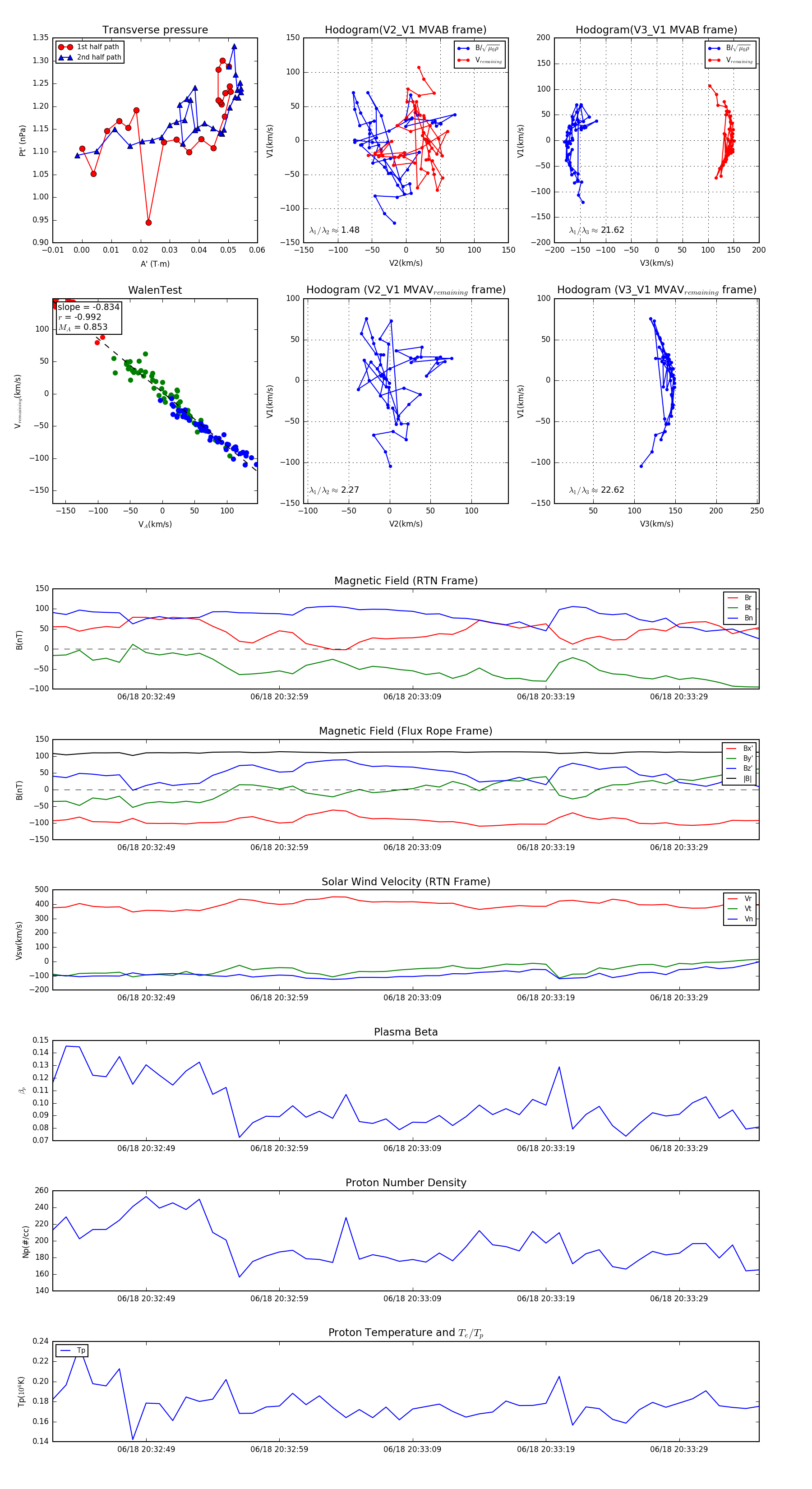
Flux Rope in 2023

Flux Rope Event 2023-06-18 20:32:42 ~ 2023-06-18 20:33:35 (54 seconds)


plot