HOME   LIST
‹–   –›

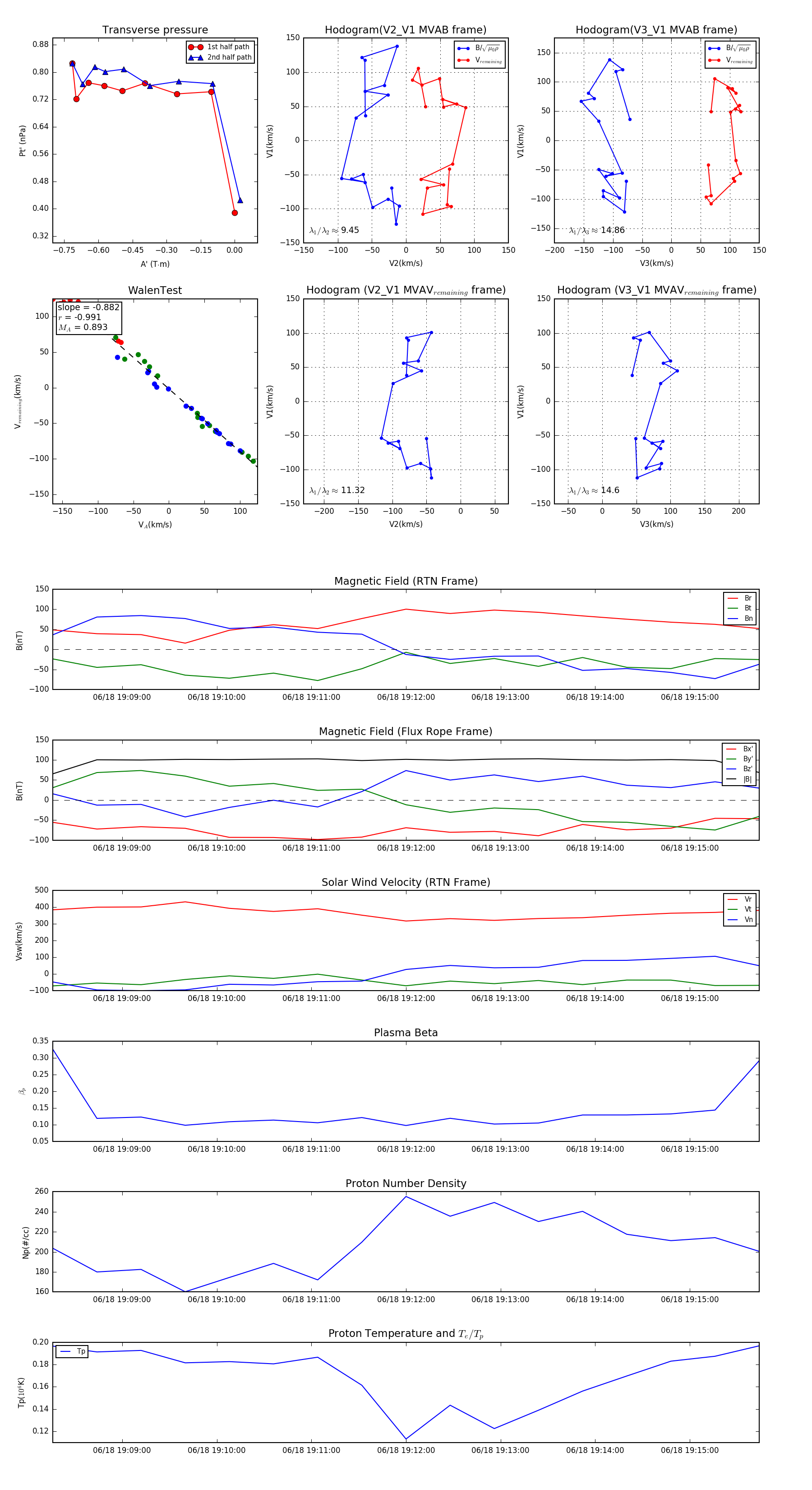
Flux Rope in 2023

Flux Rope Event 2023-06-18 19:08:16 ~ 2023-06-18 19:15:44 (449 seconds)


plot