HOME   LIST
‹–   –›

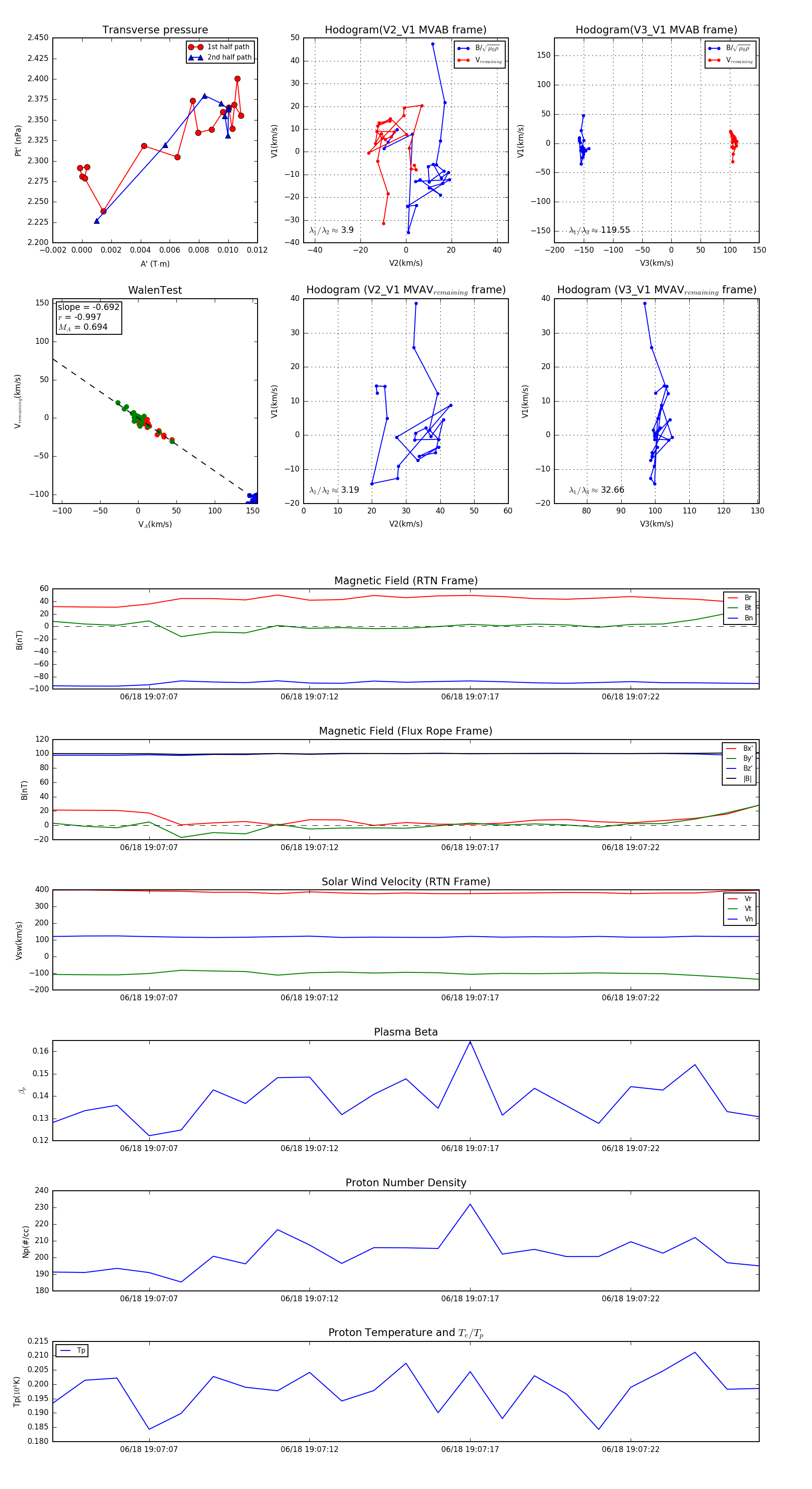
Flux Rope in 2023

Flux Rope Event 2023-06-18 19:07:04 ~ 2023-06-18 19:07:26 (23 seconds)


plot