HOME   LIST
‹–   –›

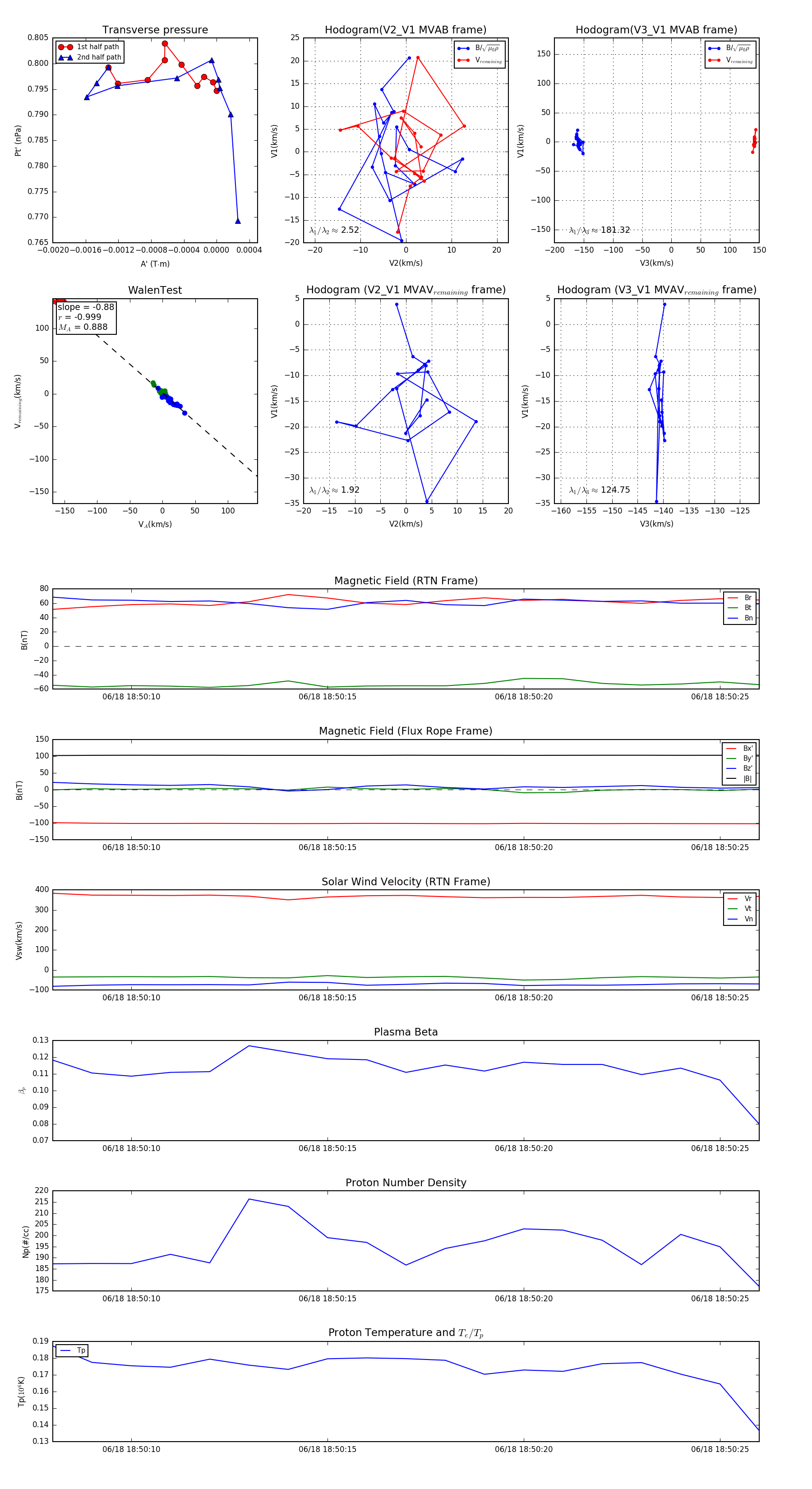
Flux Rope in 2023

Flux Rope Event 2023-06-18 18:50:08 ~ 2023-06-18 18:50:26 (19 seconds)


plot