HOME   LIST
‹–   –›

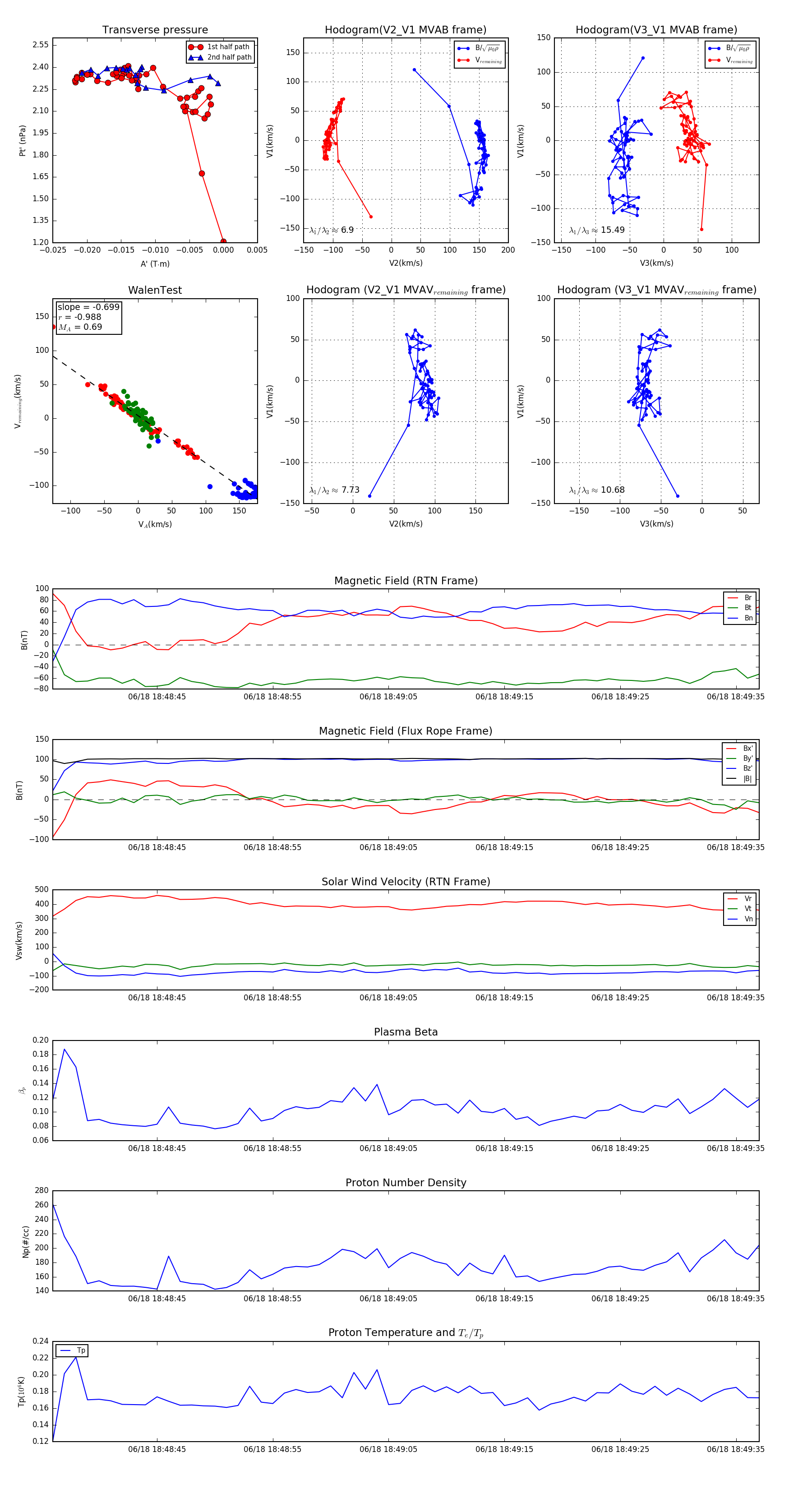
Flux Rope in 2023

Flux Rope Event 2023-06-18 18:48:36 ~ 2023-06-18 18:49:37 (62 seconds)


plot