HOME   LIST
‹–   –›

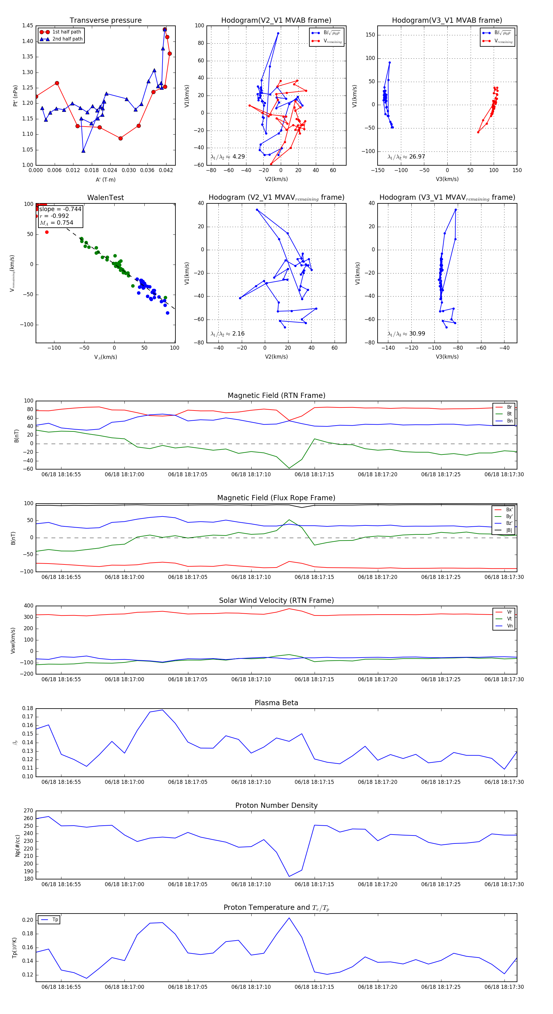
Flux Rope in 2023

Flux Rope Event 2023-06-18 18:16:53 ~ 2023-06-18 18:17:31 (39 seconds)


plot