HOME   LIST
‹–   –›

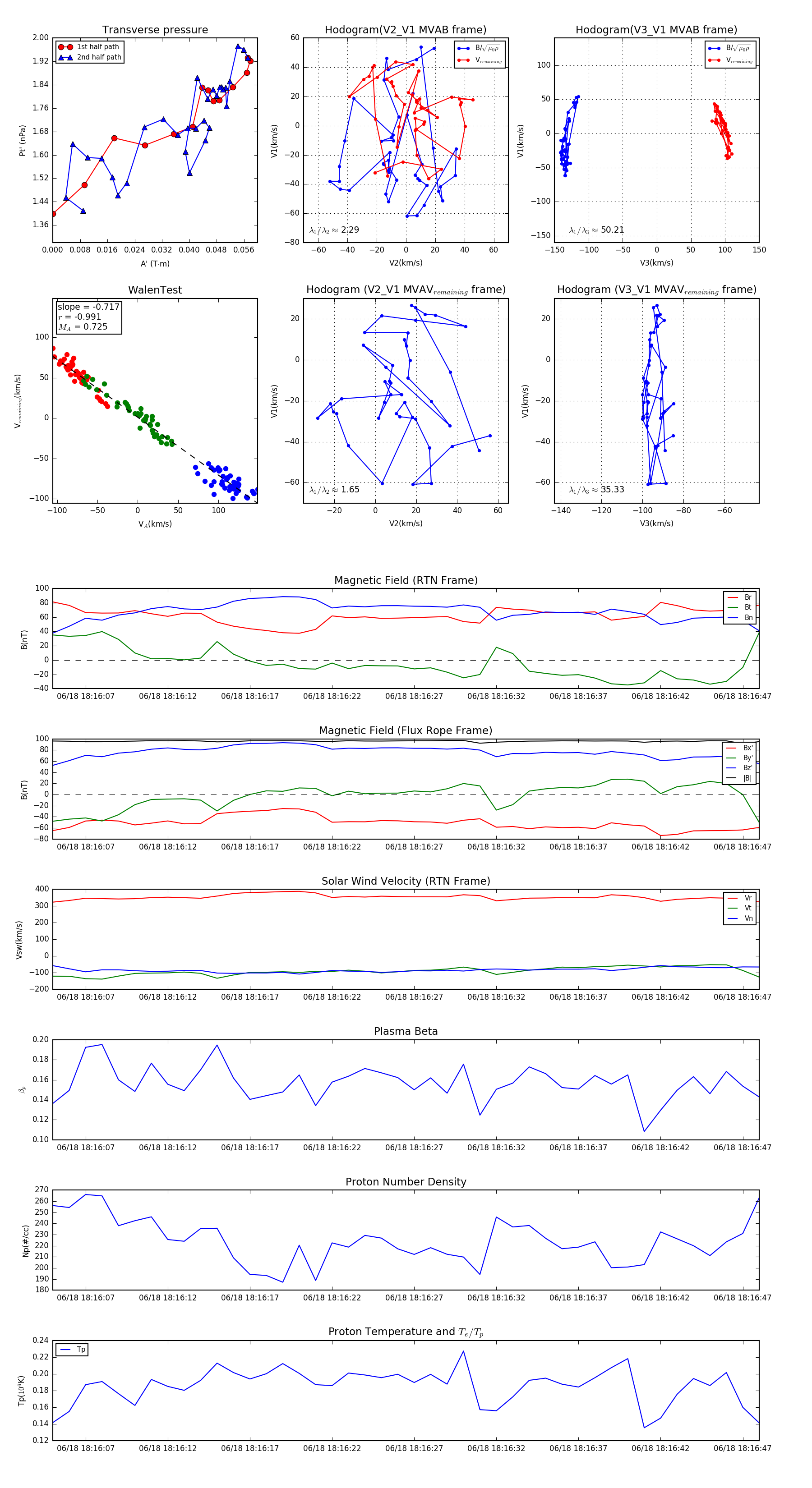
Flux Rope in 2023

Flux Rope Event 2023-06-18 18:16:05 ~ 2023-06-18 18:16:48 (44 seconds)


plot