HOME   LIST
‹–   –›

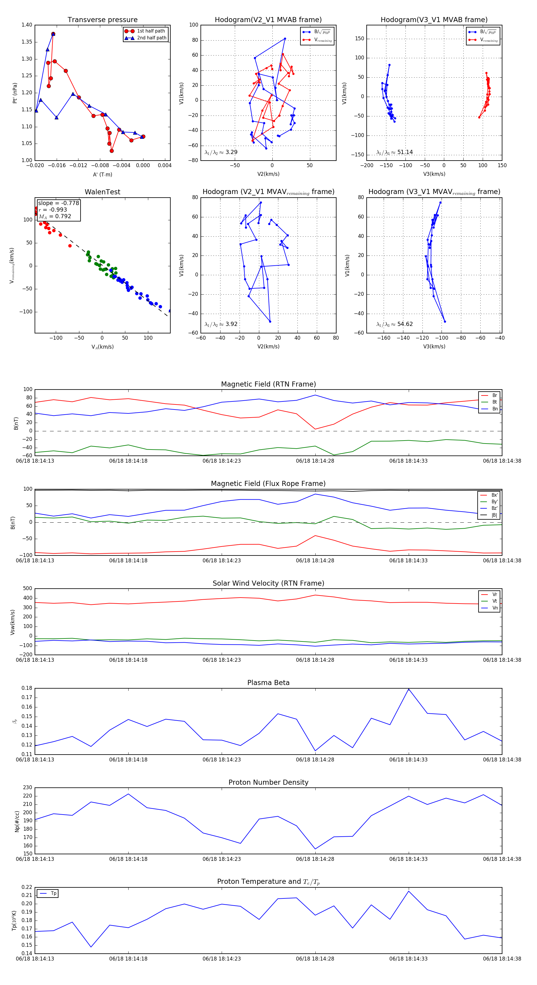
Flux Rope in 2023

Flux Rope Event 2023-06-18 18:14:13 ~ 2023-06-18 18:14:38 (26 seconds)


plot