HOME   LIST
‹–   –›

Flux Rope in 2023

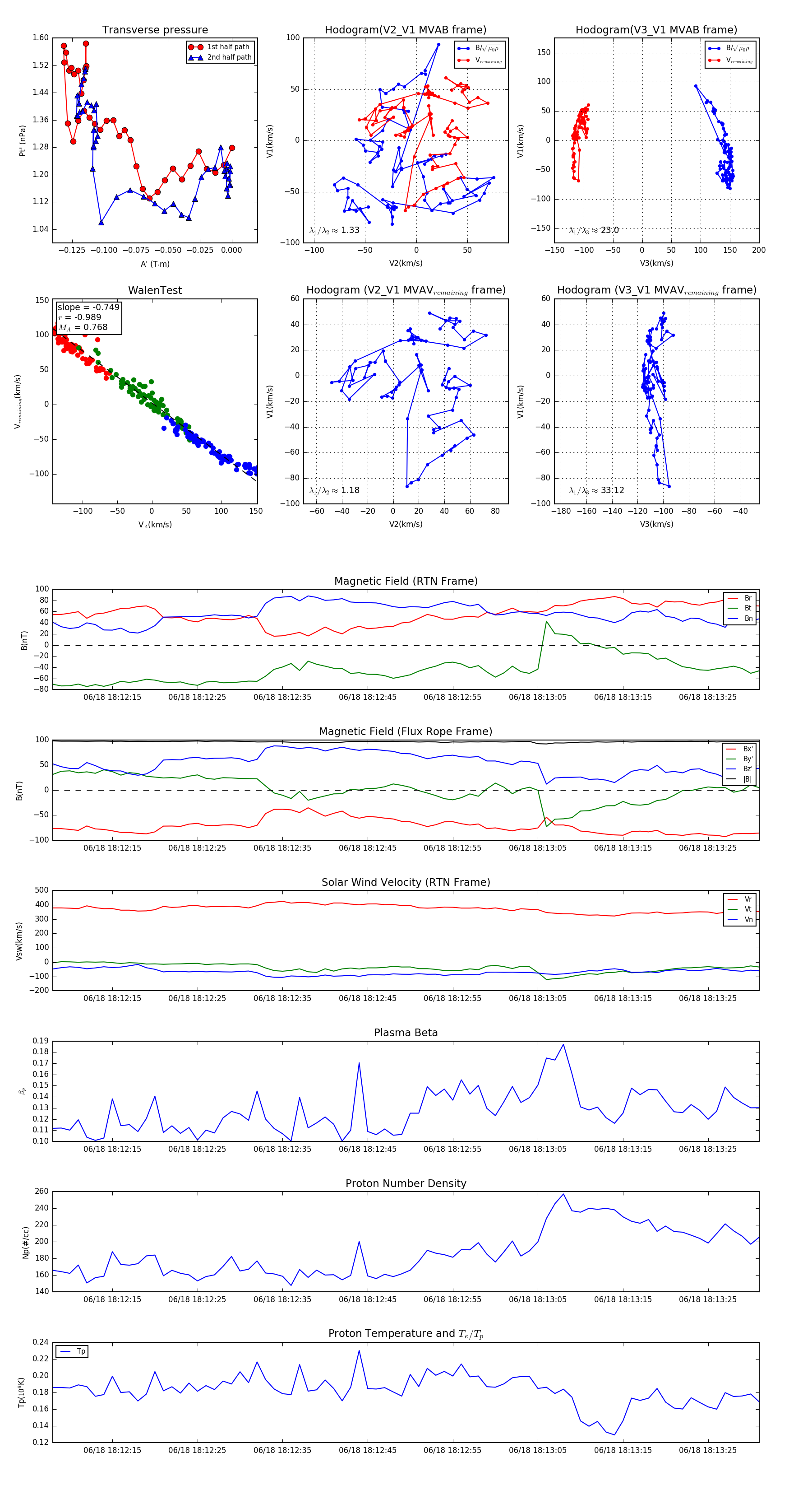
Flux Rope Event 2023-06-18 18:12:08 ~ 2023-06-18 18:13:31 (84 seconds)


plot