HOME   LIST
‹–   –›

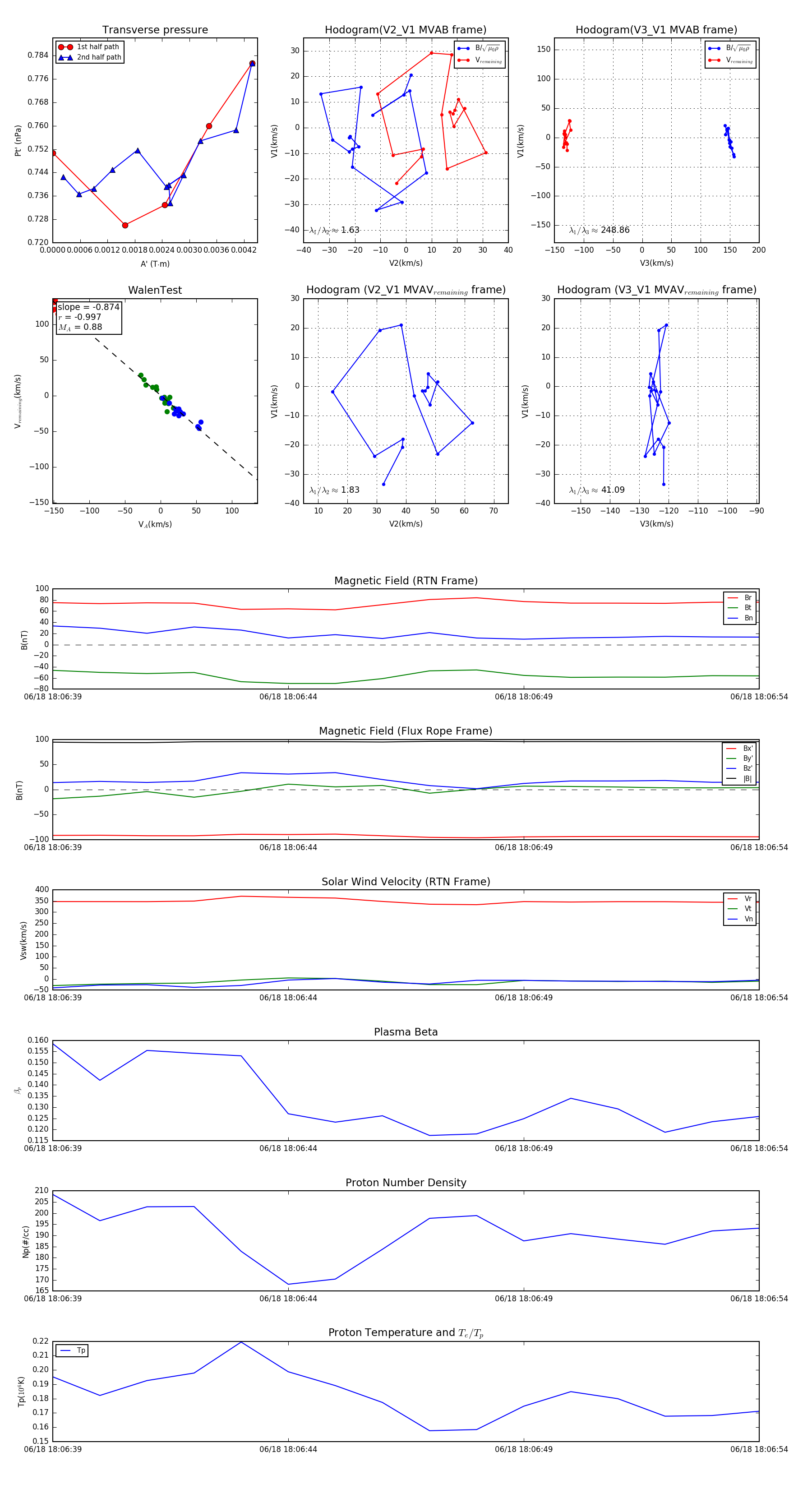
Flux Rope in 2023

Flux Rope Event 2023-06-18 18:06:39 ~ 2023-06-18 18:06:54 (16 seconds)


plot