HOME   LIST
‹–   –›

Flux Rope in 2023

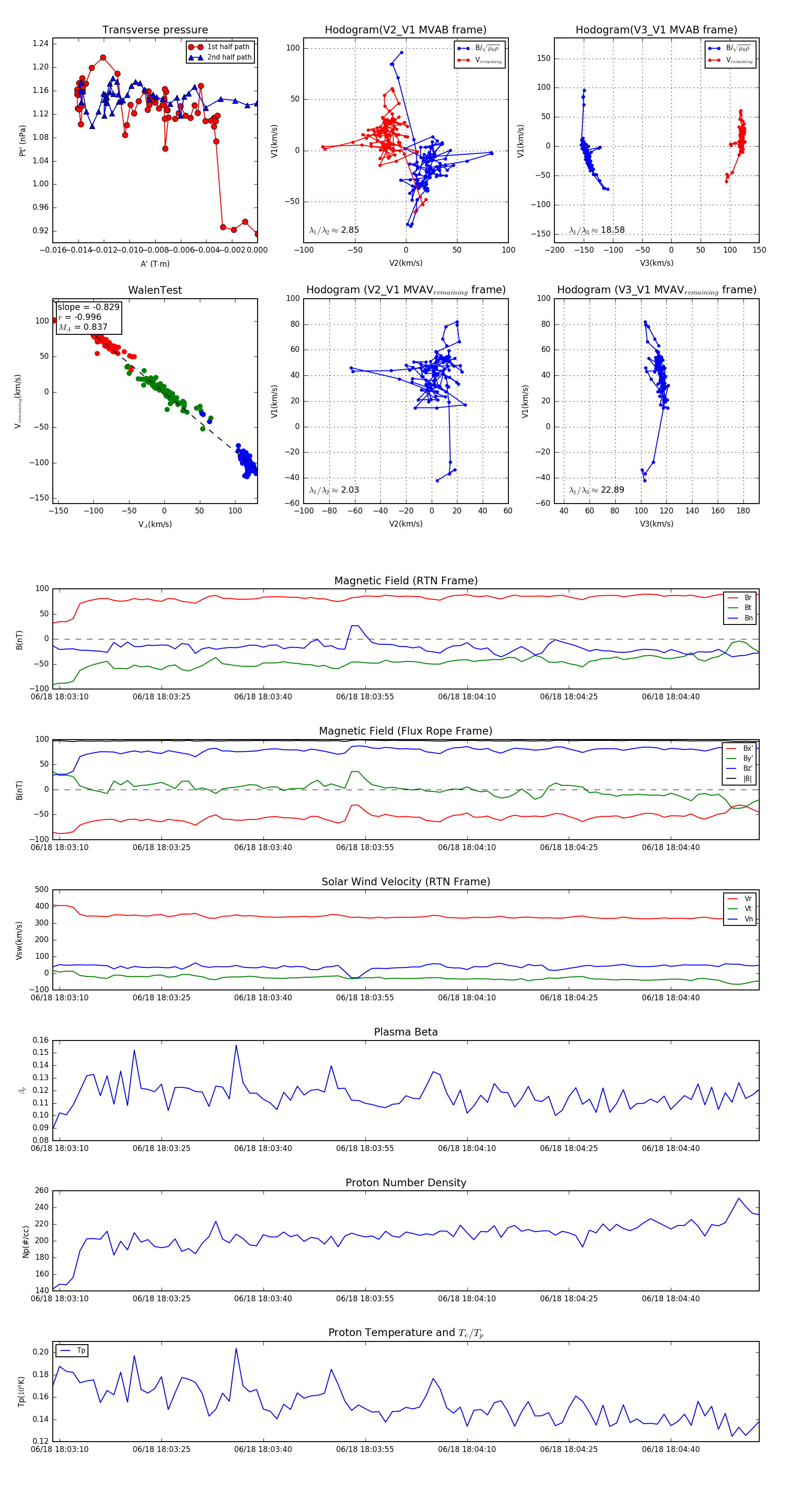
Flux Rope Event 2023-06-18 18:03:09 ~ 2023-06-18 18:04:53 (105 seconds)


plot