HOME   LIST
‹–   –›

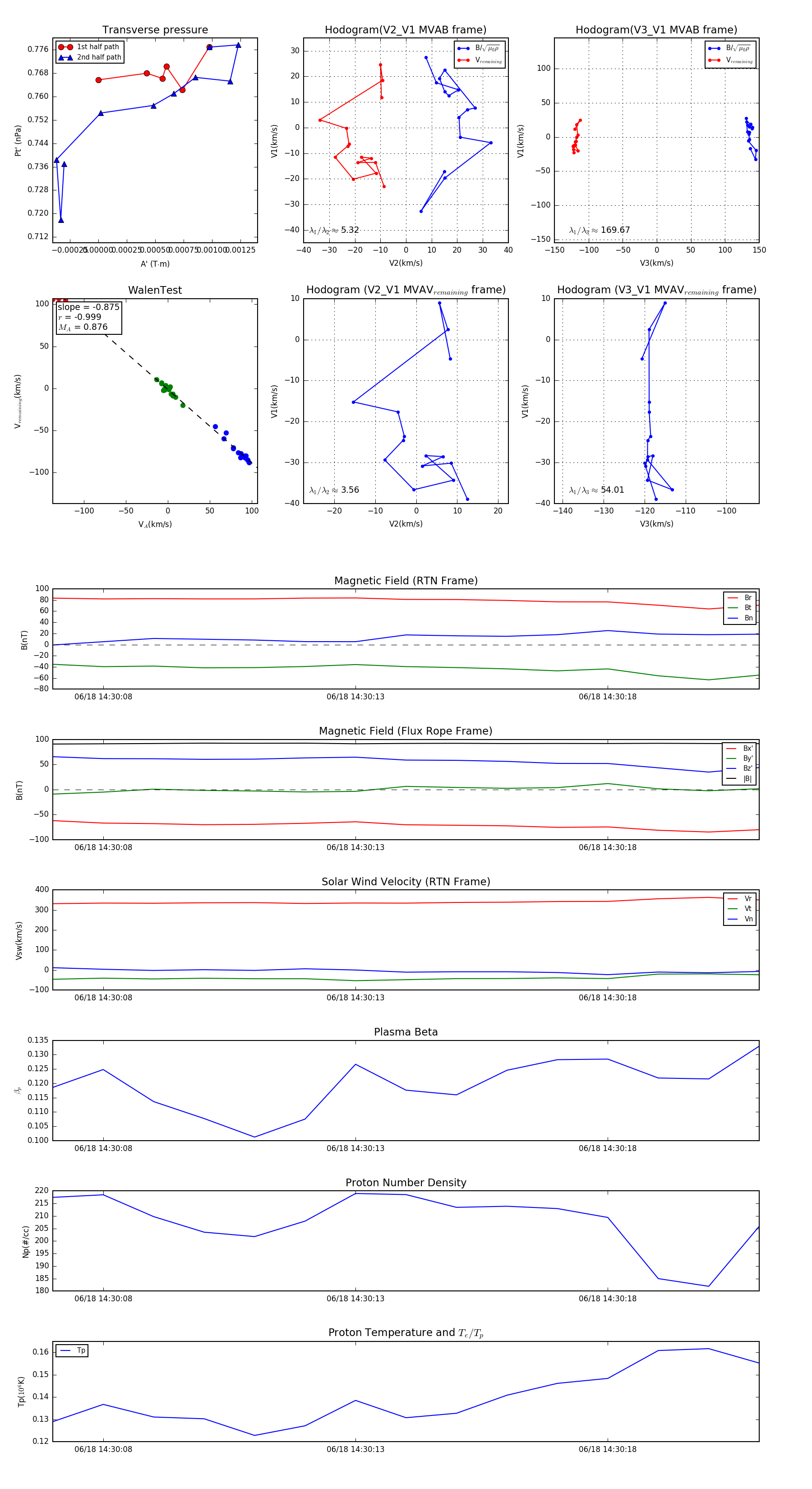
Flux Rope in 2023

Flux Rope Event 2023-06-18 14:30:07 ~ 2023-06-18 14:30:21 (15 seconds)


plot