HOME   LIST
‹–   –›

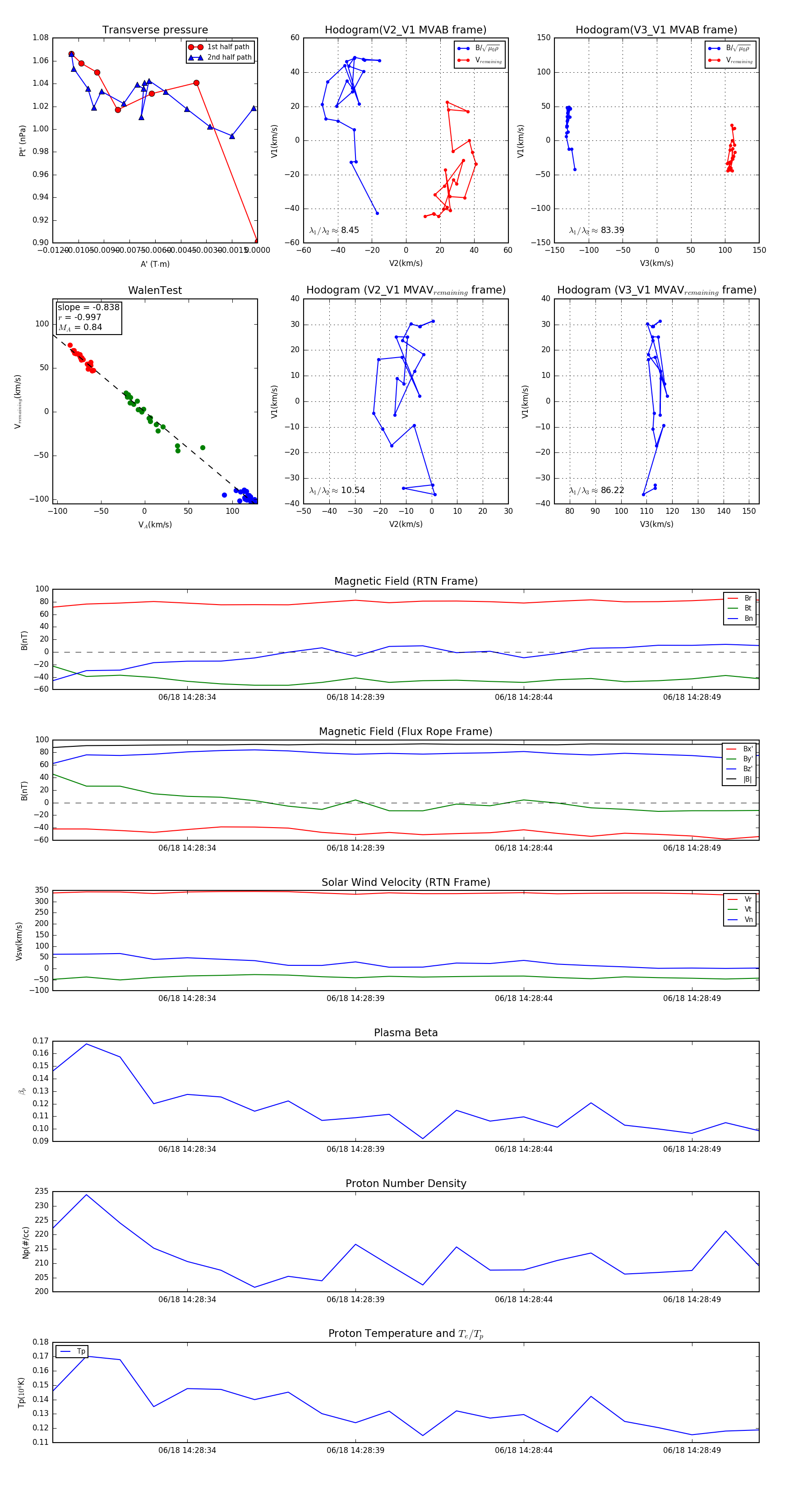
Flux Rope in 2023

Flux Rope Event 2023-06-18 14:28:30 ~ 2023-06-18 14:28:51 (22 seconds)


plot