HOME   LIST
‹–   –›

Flux Rope in 2023

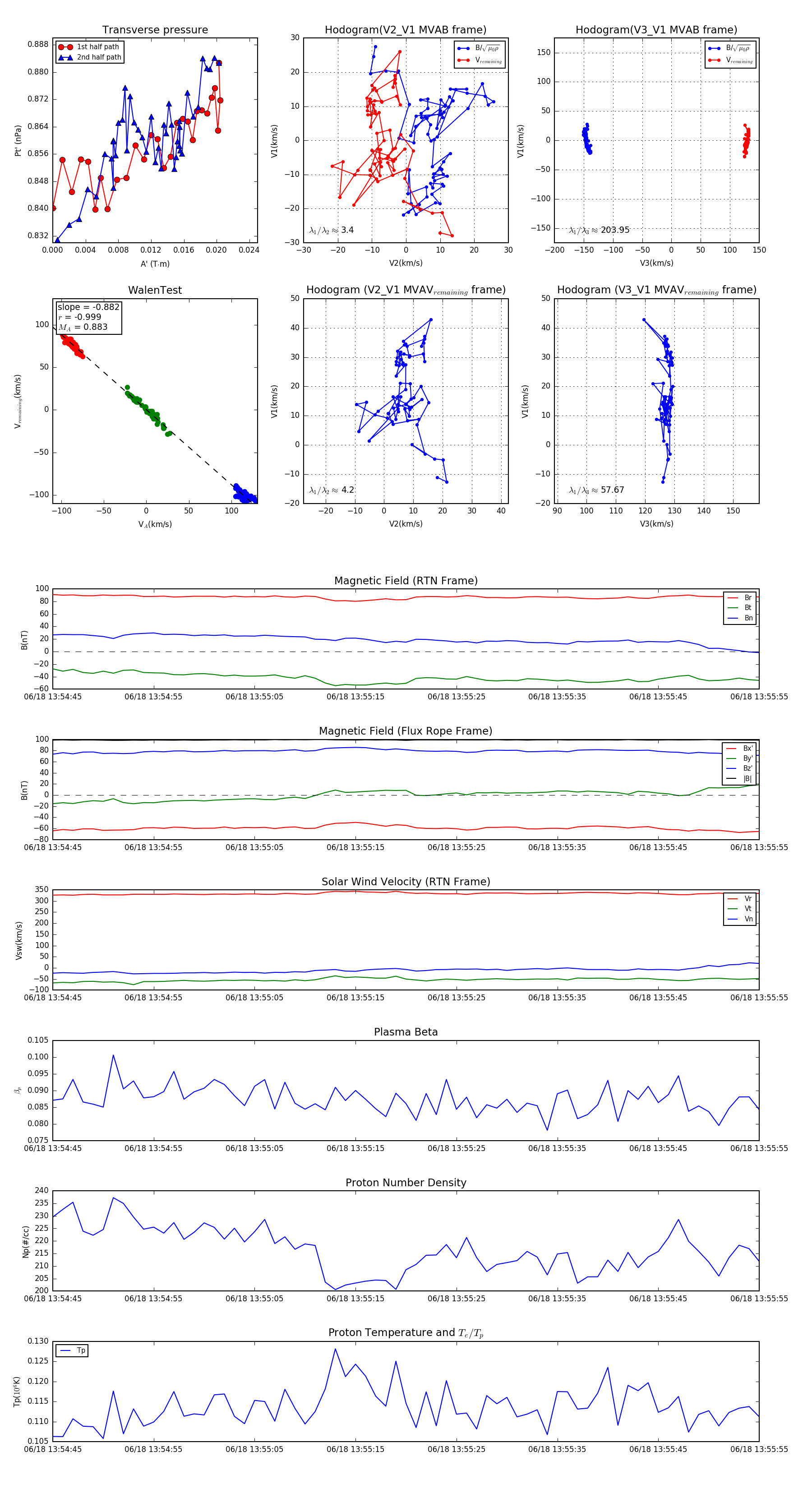
Flux Rope Event 2023-06-18 13:54:45 ~ 2023-06-18 13:55:55 (71 seconds)


plot